A Complete Guide for Medical Professionals Moving Abroad

The global race for healthcare talent has entered a new era. For medical professionals looking to move abroad in 2026, the landscape is a study in contrasts. Traditional powerhouses like the UK and US are tightening borders and implementing protectionist policies, while nations like Canada are rolling out the red carpet with dedicated, fast-tracked pathways for physicians.

This comprehensive guide breaks down the latest immigration shifts in 2026, offering a detailed roadmap for doctors, nurses, and allied health professionals navigating this complex environment.

The Great Healthcare Shuffle: A 2026 Global Snapshot

Global healthcare immigration is being driven by a persistent imbalance: aging populations in the West versus critical workforce shortages. However, the political response to these shortages is diverging sharply.

  • In the United States, the cost of hiring foreign talent has skyrocketed, and legal battles are raging over a controversial $100,000 visa fee.
  • In the United Kingdom, a dramatic policy reversal has shut the door on overseas care workers, causing visa applications to plummet.
  • In Canada, the government is doing the opposite, launching its most aggressive recruitment drive in years, complete with reserved permanent residence spots and 14-day work permit processing for doctors.
  • Meanwhile, source countries in Africa and Asia are scrambling to retain their own workers. The World Health Organization (WHO) reports that Africa faces a projected shortage of 6.1 million health workers by 2030, prompting new retention strategies like Zimbabwe’s Health Workforce Compact.

Understanding these divergent trends is the first step in planning your move. Let’s dive deep into the specific pathways for 2026.

Canada: The Land of Opportunity for Healthcare Workers in 2026

If there is one clear winner for healthcare immigrants in 2026, it is Canada. Facing its own shortages, Ottawa has unveiled a suite of targeted measures that make it the most accessible major destination for medical professionals.

In late 2025 and early 2026, Immigration, Refugees and Citizenship Canada (IRCC) announced game-changing initiatives focused on speed and certainty.

The New “Physicians with Canadian Work Experience” Express Entry Category

Starting in early 2026, IRCC introduced a brand-new category-based Express Entry draw specifically for physicians. This is distinct from the general “Healthcare and Social Services” category.

  • Targeted Occupations (NOC Codes):
    • NOC 31100 – Specialists in clinical and laboratory medicine
    • NOC 31101 – Specialists in surgery
    • NOC 31102 – General practitioners and family physicians 
  • Key Eligibility: You must have 12 months of full-time, continuous work experience in Canada within the last three years in one of these occupations.
  • Why it matters: The first draw under this category on February 19, 2026, issued 391 Invitations to Apply (ITAs) with a remarkably low Comprehensive Ranking System (CRS) cut-off score of just 169. This confirms that if you have the qualifying Canadian work experience, permanent residence is virtually assured.

Note: A separate, broader “Healthcare and Social Services” category continues to exist for other professions (like nurses and pharmacists), requiring global work experience. A recent draw on February 20, 2026, invited 4,000 candidates with a CRS score of 467 .

Reserved Spots and Lightning-Fast Processing

Beyond Express Entry, Canada has introduced administrative changes that remove major pain points for doctors :

  • 5,000 Reserved Permanent Residence Spots: The federal government has allocated 5,000 additional admission spaces specifically for provinces to nominate licensed doctors with job offers. This is on top of regular Provincial Nominee Program (PNP) allocations, giving provinces like Ontario, Saskatchewan, and Nova Scotia more capacity to recruit you.
  • 14-Day Work Permit Processing: Perhaps the most impactful change is the expedited processing for physician work permits. Once you receive a provincial nomination, your work permit will be processed in 14 days—down from the typical months-long wait. This allows you to start practicing almost immediately.

Provincial Nominee Programs (PNPs) in Action: The Ontario Example

Provinces are actively using their expanded allocations. Ontario, for instance, issued 129 targeted invitations to physicians on February 2, 2026, under its Employer Job Offer: Foreign Worker stream.

Importantly, Ontario has also updated its rules to allow self-employed physicians with a provisional certificate of registration from the College of Physicians and Surgeons of Ontario (CPSO) and an OHIP billing number to apply. This is a major shift that recognizes the province’s common practice model for family doctors.

Credentialing is Key

While immigration pathways are opening up, remember that licensing is separate from immigration. You must still meet the provincial medical college’s requirements, which include credential verification, exams (such as the MCCQE), and sometimes additional training.

United Kingdom: Closed Doors and Domestic Prioritization

The UK’s post-Brexit immigration experiment has taken a sharp turn toward protectionism. The 2026 data tell a clear story of a contracting market.

Click Here To Learn More: Australia AHPRA Registration Tips for Healthcare Workers in 2026

The Collapse of Health and Care Worker Visas

The UK government implemented significant policy changes in July 2025, and the effects are stark. According to the latest UK government statistics, the number of Health and Care Worker visa applications from main applicants has collapsed.

  • Peak (August 2023): 18,300 applications
  • January 2026: 500 applications

This represents a 97% drop. The primary cause? The government ended the ability to recruit care workers from overseas. Furthermore, restrictions now prevent workers on the Temporary Shortage List from bringing dependents.

Key 2026 UK Immigration Rule Changes

If you are considering the UK, you must contend with these updated requirements :

  • Skilled Worker Visa Salary Threshold: Increased to £41,700.
  • Health and Care Worker Visa Salary: Remains at £25,000, but the route is now largely inaccessible for care workers from abroad.
  • Skill Level Requirement: Jobs must generally be at RQF Level 6 (graduate level) or above.

New Prioritization for Training

For doctors, the direction of travel is clear: prioritize domestic graduates. The proposed Medical Training (Prioritisation) Bill 2026 aims to give UK and Irish medical graduates priority access to foundation and specialty training posts.

  • Impact on Foreign Graduates: British citizens who graduated from medical schools outside the UK will not be prioritized for foundation training.
  • NHS Experience: For specialty training in 2026, priority is being given based on immigration status, favoring those who have already been in the UK system.

Verdict for 2026: The UK is currently a high-barrier, low-opportunity market for healthcare professionals, particularly those just starting their careers.

United States: Battling the $100,000 H-1B Fee

The US remains a desired destination, but political and legal turmoil is making it an expensive and uncertain one. The key issue dominating 2026 is the aftermath of the September 2025 proclamation imposing a massive fee hike.

The $100,000 H-1B Fee and Its Fallout

The Trump administration required US employers to pay a $100,000 fee for certain new H-1B petitions for workers outside the country, a massive jump from the previous ~$5,000.

  • Impact: In FY24, nearly 17,000 H-1B petitions were approved for medicine and health occupations, with over 60% of international medical graduates serving in medically underserved areas. This fee has forced many healthcare employers to pause or limit international recruitment.
  • Legal Challenges: The fee is being fiercely contested. Three federal lawsuits are underway, including a fast-tracked DC Circuit appeal by the Chamber of Commerce and a case brought by 20 state attorneys general.
  • Bipartisan Pushback: Over 100 House members have signed bipartisan letters calling for a healthcare exemption, but the administration has remained silent on granting relief.

State-Level Bans Compound the Problem

Adding to the complexity, some states have implemented their own restrictions :

  • Texas: Has paused new H-1B petitions at state agencies and public universities through May 31, 2027.
  • Florida is proposing to ban new H-1B hires at public universities.

The Viable Alternative: J-1 Waiver Pathways

For physicians, the J-1 Visa Waiver Program remains the most viable route, as it is largely untouched by the new fees. The Conrad 30 program allows international medical graduates to stay in the US after their residency by working in underserved areas, waiving the two-year home residency requirement. For 2026, this remains the bedrock of physician immigration to the US.

Other Key Destinations and Global Trends

While the “Big Three” dominate headlines, other trends are worth noting.

Australia and New Zealand

Both countries continue to have health workers on their shortage lists. They use points-based systems similar to Canada’s, with a strong focus on state nomination for regional areas. Immigration levels remain high to support growing healthcare demands.

The Source Country Perspective: Africa’s Retention Challenge

It is crucial to understand the flip side of this migration. The WHO Regional Office for Africa is finalizing its Africa Health Workforce Agenda 2026–2035. The goal is to train, retain, and sustain the continent’s own workforce.

Countries like Zimbabwe are taking proactive steps. Its Health Workforce Compact (2024-2026) aims to reduce health worker attrition by 50% and create 32,000 new health positions, backed by significant government investment. This represents a growing trend to counter the “brain drain” to Western nations.

Step-by-Step Guide for Medical Professionals

Regardless of your destination, the process follows a similar logic. Here is how to approach your move in 2026:

1. Credential Recognition

This is always the first, longest, and most important step.

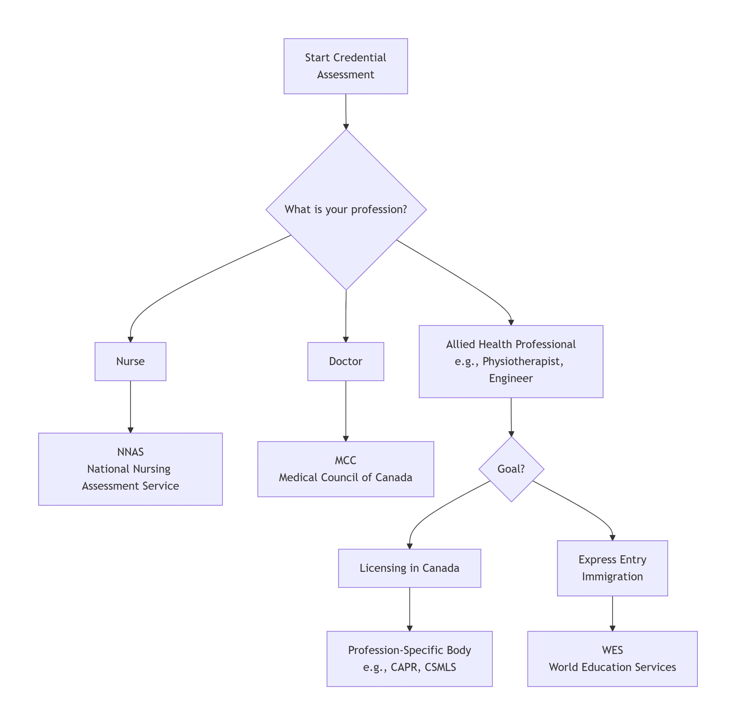
  • Canada: Contact the Medical Council of Canada (MCC) for the Physician Credentials Repository.
  • US: Contact the Educational Commission for Foreign Medical Graduates (ECFMG).
  • UK: Contact the General Medical Council (GMC).
    *Start this process 12-24 months before you plan to move.*

2. Language Proficiency

You must prove your proficiency.

  • English: IELTS or CELPIP (for Canada) / OET (for healthcare in the UK, US, etc.).
  • French (for Canada): TEF or TCF Canada.

3. Choose Your Pathway

Based on the 2026 data:

  • For certainty and speed: Target Canada’s PNP streams or the new Express Entry category for physicians with Canadian experience. If you can get a provincial job offer, the 14-day work permit is unmatched.
  • For US-bound physicians: Focus on the J-1 Visa Waiver (Conrad 30) route. The H-1B is currently too expensive and legally precarious for most employers.
  • For specialists with unique skills: The UK may still be an option if you can secure a high-skilled role meeting the £41,700 threshold, but be aware of the protectionist shift in training.

4. Secure a Job Offer

Immigration is increasingly tied to employment.

  • In Canada, look for jobs with provincial health authorities.
  • In the US, network with hospitals in designated Health Professional Shortage Areas (HPSAs) for J-1 waivers.

5. Submit Your Application

Ensure your documentation is perfect. Pay attention to the new 2026 details:

  • Ensure your NOC code is correct for Canadian streams.
  • For the UK, ensure your salary meets the new £41,700 threshold.

Conclusion: Choose Your Destination Wisely in 2026

Healthcare immigration in 2026 is not a monolith. It is a tale of two worlds.

On one side, you have Canada, actively competing for your skills with reserved seats, fast processing, and dedicated draws. On the other hand, you have the UK and the US, where political forces have erected significant barriers, making immigration slower, more expensive, and more uncertain.

For the medical professional willing to navigate the red tape, the opportunities remain immense. The key is to align your skills and career goals with the country that is actually open for business. In 2026, that country is unambiguously Canada.

Australia AHPRA Registration Tips for Healthcare Workers in 2026

Why AHPRA Registration is Your Gateway to Australian Healthcare

The Australian Health Practitioner Regulation Agency (AHPRA) is the single, national body responsible for the registration and accreditation of health professionals. For any internationally qualified healthcare worker, AHPRA registration isn’t just a formality—it’s the non-negotiable license to practice in one of the world’s most respected and well-compensated healthcare systems.

The process is rigorous, detailed, and can feel daunting. However, with a record shortage of skilled health workers across Australia, the system is more structured than ever for those who prepare correctly. This 2026 guide provides a strategic, tip-driven roadmap to navigate your AHPRA registration successfully, avoid costly mistakes, and accelerate your career down under.

The Core AHPRA Framework & 2026 Updates

Understanding the Structure:
AHPRA works alongside 15 National Boards (e.g., Medical, Nursing and Midwifery, Physiotherapy) that set the profession-specific standards. You do not apply to “AHPRA” generally; you apply for registration under your specific Board.

Key 2025-2026 Updates to Know:

  1. Digital-First Processes: The transition to fully online applications is complete. All document uploads and communications are via the AHPRA portal.
  2. Strengthened English Language Policy: All Boards now enforce a unified policy. Results are valid for 2 years at the time of application. Plan your test timing strategically.
  3. Increased Use of “Notifier” Insights: AHPRA is more proactively checking international disciplinary records, making full disclosure in your application critical.
  4. Specialist Pathway Streamlining: For doctors, the Specialist Pathway (comparable assessment) is seeing reduced processing times in some specialties due to workforce needs.

The Universal First Step: Use the official self-check tool on the AHPRA website to determine your exact pathway before paying any fees.

Click Here To Learn More: A Complete Overview of Healthcare Licensing Exams by Asian Countries in 2026

Pre-Application Mastery – The 6-Month Preparation Plan

Success is determined before you hit “submit.” Follow this pre-application checklist.

TIP 1: Choose the Correct Registration Pathway

This is your most critical decision. The main pathways for international applicants are:

  • For Most Professionals (Nurses, Physios, etc.): The Competency Assessment / Outcome-based Assessment (CBA/OBA) Pathway. This involves a two-stage assessment of your qualifications and skills, culminating in written and clinical exams.
  • For Doctors:
    • Standard Pathway: For non-specialists. Involves the AMC CAT MCQ Examination and then a period of supervised practice.
    • Specialist Pathway: For recognized specialists. Your qualifications are assessed for “comparability” to an Australian-trained specialist, leading to Fellowship or an Area of Need assessment.
    • Competent Authority Pathway: For doctors from the UK, Ireland, the USA, Canada, and New Zealand. Involves workplace-based assessment.

TIP 2: Initiate Credential Verification EARLY (Start Now)

This is the longest step. Use the approved verification service for your profession.

  • Doctors: Australian Medical Council (AMC) credential verification.
  • Nurses & Midwives: ANMAC skills assessment.
  • Allied Health: Various bodies (e.g., APC for physios, OTC for OTs). Check your National Board page.

Pro Hack: Begin collecting certified copies of your final academic transcript, degree certificate, program curriculum/syllabus, and professional license. Translations must be by a NAATI-certified translator in Australia.

TIP 3: Strategically Time Your English Language Test

All Boards accept IELTS Academic, OET, PTE Academic, or TOEFL iBT. Key tips:

  • Nurses/Midwives: You must achieve the required score in a single test sitting. No combining scores across multiple attempts.
  • Doctors & Others: Can combine two test sittings within 6 months, provided you meet minimum scores in each component across both tests.
  • 2026 Tip: Book your test so the results will be valid at the anticipated time of AHPRA’s final decision, not just at application submission. Processing delays can invalidate older results.

TIP 4: Secure a Detailed Professional Curriculum Vitae (CV)

This isn’t a job CV. It must be a chronological, detailed log of your professional life.

  • Include exact dates (month/year) for all roles.
  • For clinical roles, specify hours worked per week, department, and key responsibilities.
  • Explain any gaps greater than 3 months.
  • List all continuing professional development (CPD) activities with hours.

The Application Process – Navigation Tips

TIP 5: Use the Exact Naming Convention for Documents

AHPRA’s system is automated. Name your files clearly:

  • Format: LastName_FirstName_DocumentType_Date.pdf (e.g., Smith_Jane_DegreeCertificate_2025-03.pdf)
  • Scan documents in color, high-resolution, and as single-page PDFs unless specified otherwise.

TIP 6: Prepare for the Criminal History Check

You will need an international criminal history check from every country you’ve lived in for 6+ months since turning 18.

  • Start with your home country’s police clearance—it often takes the longest.
  • Use AHPRA’s approved guidance for each country.
  • Absolute Honesty: Declare everything, even minor infringements. Non-disclosure is a greater offense than the incident itself.

TIP 7: Master the “Proof of Identity” Requirement

You must provide 4 certified documents covering:

  1. Birth Name & Date of Birth (e.g., Passport)
  2. Photo (e.g., Passport, National ID)
  3. Evidence of Name Change (if applicable, e.g., Marriage Certificate)
  4. Signature (e.g., Credit Card, Driver’s License)
  • Certification: Documents must be certified by an approved official (see AHPRA list). Do not use a family member.

Conquering the Exams & Assessments (For CBA/OBA & Standard Pathways)

TIP 8: Understand the Exam Sequence (Nursing Example)

For nurses on the OBA pathway:

  1. NCLEX-RN or Equivalent: The computer-based theoretical exam.
  2. OSCE: The clinical skills exam is held only in Adelaide.
  • Resource: Australian Nursing and Midwifery Accreditation Council (ANMAC) provides exam blueprints.
  • 2026 Study Tip: Invest in Australia-specific question banks and OSCE preparation courses. Drug names, laws, and protocols differ significantly between the US/UK.

TIP 9: For Doctors – AMC Exam Strategy

  • AMC CAT MCQ: A computer-adaptive exam. Focus on Australian clinical guidelines. Use resources like ‘The Australian Medical Handbook’ and AMC’s own question bank.
  • AMC Clinical Exam: Heavily focused on communication, safety, and ethics in an Australian context. Consider the preparatory clinical courses offered in Australia.

TIP 10: Leverage the “Supervised Practice” Period

For many pathways, registration is provisional, requiring a period of supervised practice.

  • This is a job. Secure the supervised position before arriving. Use recruitment agencies specializing in international placements.
  • View your supervisor as a mentor, not an examiner. Proactive communication and demonstrated adaptability are key to a successful report.

Post-Submission & Life After Registration

TIP 11: Proactively Manage Your Application

  • Use the same contact details throughout.
  • Respond to any AHPRA request for further information within the given deadline.
  • You can log into the portal to check the status, but avoid frequent checking/calling. Processing can take 4-8 months.

TIP 12: Understand Your Registration Conditions

Once granted, your registration will have conditions (e.g., supervised practice, CPD requirements). These are listed on the public Register of Practitioners. Complying with these is mandatory for renewal.

TIP 13: Plan for CPD From Day One

Australian CPD is a structured, logged cycle. Familiarize yourself with your Board’s CPD standard immediately after registration. Joining your relevant professional college (e.g., Australian College of Nursing, RACP) is highly advisable for CPD resources and networking.

Conclusion: Your Systematic Blueprint for AHPRA Success

AHPRA registration is a test of meticulousness, patience, and preparation—not just clinical skill. By viewing the process as a professional project with clear phases—Pathway Selection, Document Collation, Exam Preparation, and Supervised Integration—you transform it from an obstacle into a manageable journey.

In 2026, with Australia’s health system relying more than ever on skilled international professionals, your investment in navigating AHPRA correctly is the direct pathway to a stable, rewarding, and long-term career.

Start today. Book your English test, request your academic transcripts, and take control of your Australian healthcare future.

A Complete Overview of Healthcare Licensing Exams by Asian Countries in 2026

Introduction: Navigating Asia’s Diverse Medical Licensing Landscape

Asia presents the world’s most complex and varied landscape for healthcare licensure. From the USMLE-focused pathways of the Philippines to Japan’s rigorous National License Examination and the Gulf’s credential-focused systems, each country protects its standards with unique assessments.

For internationally-trained professionals—whether Asian-born diaspora seeking to return home or global practitioners aiming to work in Asia’s advanced medical hubs—understanding this exam ecosystem is the critical first step. This 2026 guide provides a detailed, country-by-country breakdown of licensing exams, updated pathways, and strategic insights to navigate your certification journey successfully.

Part 1: South Asia – High-Volume Exam Centers & Evolving Pathways

INDIA: The NEET & NExT Transition

India’s system is undergoing its most significant reform in decades, moving from the old MBBS + NEET-PG model to a new, integrated system.

For Indian Medical Graduates:

  • National Exit Test (NExT): Replacing the final MBBS exam and NEET-PG starting likely 2024-2025 academic session. NExT will be a two-step examStep 1 (Theory) for MBBS exit and license to practice, and Step 2 (Practical/Clinical) for PG entrance ranking. This is the paramount exam for all Indian medical graduates from 2026 onward.
  • Foreign Medical Graduates (FMGs): Must pass the Foreign Medical Graduate Examination (FMGE), a screening test for Indian nationals with foreign medical degrees, to be registered in India. Passing rate is notoriously low (often 15-25%).

For Nurses: The Indian Nursing Council mandates a licensing system, but specific state-level exams may apply after completing a B.Sc. or GNM diploma.

2026 Strategic Insight: Monitor the NExT implementation timeline closely. For FMGs, strong preparation (6-12 months) for the FMGE is essential, with a focus on the Indian medical curriculum.

PAKISTAN: PMDC’s NLE Framework

Pakistan Medical & Dental Council (PMDC) administers the unified National Licensing Examination (NLE).

  • Structure: Two Parts.
    • NLE Part-1: Taken after basic medical sciences (2nd year MBBS). Must pass to continue clinical training.
    • NLE Part-2: Final licensing exam after MBBS completion. Required for registration and practice.
  • For Foreign Graduates: Pakistani citizens with foreign degrees must pass NLE Part-2.
  • Link: Pakistan Medical Commission

2026 Insight: The NLE system is now well-established. The focus for final licensure is squarely on NLE Part-2, which tests clinical knowledge and skills.

BANGLADESH & SRI LANKA

  • Bangladesh: The Bangladesh Medical & Dental Council (BMDC) requires a Registration Exam for foreign-trained graduates. Local graduates from recognized colleges are registered upon completion of the internship.
  • Sri Lanka: The Sri Lanka Medical Council (SLMC) conducts a licensing exam for foreign medical graduates. It is known for being highly challenging, with a strong emphasis on local health contexts.

Part 2: Southeast Asia – Hybrid Models and International Influence

PHILIPPINES: The USMLE Powerhouse

The Philippines is unique, as its medical education is in English and modeled on the US system, making it a primary source for US-bound doctors.

For Local Practice:

  • Physician Licensure Exam (PLE): Administered by the Professional Regulation Commission (PRC). Two parts covering basic and clinical sciences.
  • Link: PRC Philippines

For US/International Pathways:

  • USMLE Steps 1 & 2: Most medical students take these in addition to the PLE to prepare for US residency. The Philippines has a high concentration of USMLE review centers.
  • Strategic Insight 2026: Filipino med schools are adjusting to the USMLE Step 1 pass/fail change. Success now hinges more on Step 2 CK scores, strong US Clinical Experience (USCE), and networking for residency matches.

SINGAPORE: Stringent Conditional Registration

Singapore’s Ministry of Health (MOH) and Singapore Medical Council (SMC) maintain exceptionally high standards.

Key Exams & Pathways:

  1. Singapore Medical Council (SMC) Conditional Registration: Foreign-trained doctors from non-recognized jurisdictions must:
    • Pass the Singapore Medical Council Licensing Exam (SMCLE), comprising Theory and Practical components.
    • Complete a period of supervised practice.
  2. For Nurses: Singapore Nursing Board (SNB) requires foreign nurses to pass the SNB Licensing Exam after an eligibility assessment. Specialized post-basic courses may be required.

2026 Insight: Singapore prioritizes graduates from a list of recognized medical schools (mostly in UK, Australia, US, and select Asian countries). Always check the SMC list first. If your school isn’t listed, the SMCLE is a rigorous, costly process.

MALAYSIA: The MMC Exam & Parallel Pathway

Malaysian Medical Council (MMC) regulates practice.

  • Foreign Graduate Examination: Known as the MMC Exam or Qualifying Exam. A written and practical/clinical exam is mandatory for most foreign-trained doctors (except from recognized partner countries with mutual agreements).
  • Parallel Pathway: For sub-specialty training (e.g., Cardiology, Neurosurgery) in collaboration with Royal Colleges (UK, Australia), leading to specialist registration.

2026 Factor: Malaysia is expanding its recognized qualifications list and refining the Parallel Pathway. Research if your primary qualification offers any exemptions.

THAILAND & VIETNAM

  • Thailand: The Medical Council of Thailand administers a three-part licensing exam for foreign graduates (Knowledge Test, Clinical Skill Test, and Thai Medical Ethics and Law Test). Proficiency in the Thai language is a prerequisite.
  • Vietnam: The Ministry of Health requires a Professional Proficiency Examination for foreign healthcare practitioners, including the Vietnamese language and local medical knowledge.

Click Here To Learn More: Immigration Options Available for Healthcare Workers Over 40years in 2026

Part 3: East Asia – Highly Standardized National Exams

JAPAN: The National License Examination

Japan’s system is insular and requires significant dedication.

  • Doctor’s Exam: The National Examination for Medical Practitioners (医師国家試験). It is conducted entirely in Japanese and requires graduation from a Japanese medical school OR completion of a preparatory course and qualifying screening exam for foreign graduates.
  • Nurse’s Exam: The National Examination for Nurses (看護師国家試験). Foreign-trained nurses often enter via the EPA (Economic Partnership Agreement) route (from Indonesia, Philippines, Vietnam), which includes 6+ months of Japanese language and caregiver training before being eligible to sit the exam.
  • Governing Body: Ministry of Health, Labour and Welfare (MHLW).
  • 2026 Reality Check: Fluency in Japanese (N2-N1 level) is non-negotiable and the single largest hurdle. The entire process for foreign-trained professionals can take 3-5 years.

SOUTH KOREA: National Medical Licensing Exam

The Korean Medical Licensing Examination (KMLE) is required for all, including graduates of Korean medical schools.

  • Language: Administered in Korean.
  • For Foreign Graduates: Must first have their credentials verified and complete an adaptation training program before being eligible to sit the KMLE.
  • Link: Korea Health Personnel Licensing Examination Institute
  • Trend: South Korea has a very high doctor-to-population ratio, making licensure for foreign doctors exceptionally difficult unless in niche research or academic roles.

CHINA: National Medical Licensing Examination

The National Medical Licensing Examination (NMLE) is mandatory.

  • For Chinese Graduates: Graduates of Chinese medical schools sit the exam.
  • For Foreign-Trained Doctors (& Hong Kong/Macau/Taiwan): Must pass the Chinese Physician Qualification Exam, which includes a practical skills exam and a comprehensive written test. It is offered in Chinese.
  • Recent Change: Stricter regulations now require foreign doctors to have a master’s degree or higher in clinical medicine from an overseas institution to be eligible.
  • 2026 Insight: China is opening international hospitals in hubs like Shanghai and Hainan, creating potential pathways for foreign doctors to work in designated international zones, sometimes with modified licensing requirements.

Part 4: The Middle East (West Asia) – Employer-Driven Credential Verification

The GCC countries (UAE, Saudi Arabia, Qatar, etc.) generally do not have a single, standardized licensing exam for doctors. Instead, they rely on:

  1. Primary Source Verification (PSV): Via DataFlow Group or similar. This is the essential first step to verify your education and work experience certificates.
  2. Prometric/Specialty Exams: After PSV, you are assigned a computer-based test by the respective health authority.
    • Saudi Arabia (Saudi Commission for Health Specialties – SCFHS): Prometric Exam for your specialty. Often a qualifying step.
    • UAE: Depends on the Emirate.
      • Dubai (DHA): DHA Licensing Exam (computer-based).
      • Abu Dhabi (DOH): Prometric/Computer-based test.
      • Link (DHA): Dubai Health Authority
    • Qatar (QCHP): Prometric Exam.
  3. Oral/Clinical Assessment: For consultants and senior specialists, an interview or oral exam may be the final step.

2026 GCC Strategy: The process is employer-led. Secure a job offer first. Your employer’s HR will guide you through the specific health authority’s exam requirements. Focus on passing the data verification stage flawlessly.

Part 5: Universal Success Strategies for 2026

  1. Begin with the End in Mind:
    • Target Country First: Choose your destination before preparing. Systems are not interchangeable.
    • Contact the Regulatory Body: Always get information directly from the official council or ministry website. Do not rely solely on agents.
  2. Language is the Ultimate Gatekeeper:
    • For Japan, Korea, China, Thailand: Assume 2+ years of dedicated language study is part of the licensing process.
    • For GCC & India/Philippines: English proficiency (OET/IELTS) is required and must be prioritized.
  3. Financial and Time Planning:
    • Costs: Budget $5,000 – $15,000+ for exam fees, preparatory courses, credential verification, and possible relocation for clinical exams.
    • Timeline: From decision to licensure, allocate 1.5 to 4 years depending on country and language requirements.
  4. Leverage Review Ecosystems:
    • India: Use coaching institutes in metro cities for FMGE/NExT prep.
    • Philippines: Utilize the vast USMLE review center network (e.g., in Manila, Cebu).
    • GCC: Consider online question banks tailored for DHA, HAAD, SCFHS Prometric exams.

Conclusion: Your Asian License is a Strategic Marathon

Licensing in Asia is not a simple test; it is a strategic project that demands careful country selection, meticulous preparation, and immense patience. The systems are designed to ensure the highest local standards are met, often layering language, cultural competency, and clinical knowledge.

For 2026, the trend is toward greater standardization (India’s NExT) and continued rigor (East Asia). Your success will be defined by how well you research, respect the specific requirements of your chosen country, and commit to the long but ultimately rewarding journey of integration into its healthcare system.

Start with the official website of the national medical or nursing council. Your path to practice begins with a single, definitive click.

Immigration Options Available for Healthcare Workers Over 40years in 2026

Introduction: Debunking the Age Myth in Global Healthcare Mobility

If you’re a healthcare professional over 40 and believe international doors are closing due to age, this guide is your essential reality check. While age is a factor in many points-based immigration systems, it is far from a disqualifier. In fact, your extensive clinical experience, leadership skills, and professional maturity are increasingly valued assets in a world grappling with severe healthcare shortages.

The narrative has shifted. Countries are no longer just seeking young graduates; they are competing for seasoned experts who can mentor, lead departments, and deliver high-level patient care from day one. This comprehensive 2026 guide maps out the specific, viable pathways designed for professionals like you, turning your years of service into your greatest immigration advantage.

Part 1: The 2026 Landscape – Why Your Experience is a Strategic Asset

Global demographics and healthcare crises are reshaping immigration priorities:

  • Aging Populations: Developed nations require more complex care management, directly favoring experienced practitioners.
  • Staffing Crisis 2.0: Post-pandemic burnout has created a vacuum of mid-to-senior-level clinical leaders.
  • Strategic Immigration: Countries are moving from generic points systems to occupation-specific and region-specific targeting, where age is a secondary factor.

Your Non-Negotiable Foundation: Regardless of age, you must meet core requirements: recognized credentials, language proficiency (often IELTS/OET), relevant licensing body pre-assessment, and a clean professional record.

Part 2: Country-by-Country Pathways for Seasoned Professionals (2026 Focus)

A. CANADA: Beyond Express Entry – The Provincial & Regional Power Play

Canada’s federal Express Entry system awards fewer points after age 40, making a direct invitation challenging. However, this is where strategic pivots are crucial.

1. Provincial Nominee Programs (PNPs) – The Prime Pathway:
PNPs allow provinces to nominate individuals who meet their specific economic needs, often waiving strict federal age criteria.

  • Ontario Human Capital Priorities Stream: Regularly conducts draws targeting Healthcare Occupations (NOC 3). A provincial nomination adds 600 points to your Express Entry profile, guaranteeing an Invitation to Apply (ITA).
  • Saskatchewan’s Hard-to-Fill Skills Pilot: Actively recruits experienced healthcare workers for rural and urban communities. A job offer is required, but age is less scrutinized.
  • Atlantic Immigration Program (AIP): Employer-driven program for Atlantic Canada (NB, NL, NS, PEI). A designated healthcare employer can hire you, leading directly to permanent residency. Your experience is a key selling point to employers. Atlantic Immigration Program Official Page

2. Rural and Northern Immigration Pilot (RNIP) & Future Successors:
Participating rural communities can recommend you for PR based on a local job offer. They prioritize filling critical healthcare roles and value stability—a trait associated with experienced workers. RNIP Participating Communities

3. Caregiver Pilots:
For nurses or allied health workers open to roles in home support or pediatrics, these federal pilots offer a clear, age-neutral path to PR. Home Child Care Provider Pilot / Home Support Worker Pilot

Strategy for Canada 2026: Target the province first, not the country. Secure a job offer or connect directly with a province’s healthcare recruitment office. Your cover letter should emphasize specialized skills, leadership experience, and commitment to community integration.

B. AUSTRALIA: State Sponsorship and Employer Nomination

Australia’s General Skilled Migration (GSM) points system also reduces points after 45. The solution lies in sponsored visas.

1. Employer-Sponsored Visas (Subclass 482 & 186):
The most reliable route. A regional hospital or healthcare provider can sponsor you on a Temporary Skill Shortage (TSS) visa (subclass 482), leading to the Employer Nomination Scheme (ENS) visa (subclass 186) for permanent residency. Your experience makes you a more attractive, lower-risk candidate to employers. Australian Employer-Sponsored Visas

2. State Nominated Visas (Subclass 190 & 491):
States and territories can nominate you based on their skill needs. Healthcare is perpetually on their lists. The Subclass 491 (Skilled Work Regional visa) is particularly age-friendly for roles in designated regional areas, offering a pathway to PR after 3 years.

Strategy for Australia 2026: Engage with recruitment agencies that partner with Australian regional health districts (e.g., Rural Workforce Agencies). Highlight experience in specialized or high-demand areas like mental health, gerontology, or critical care.

C. UNITED KINGDOM: The Health and Care Worker Visa – No Age Limit

The UK’s post-Brexit system is refreshingly straightforward for healthcare.

The Health and Care Worker Visa: This is your primary route. There is no upper age limit. Requirements are:

  1. A job offer from a UK employer with a Home Office sponsor license (all NHS Trusts and most private healthcare providers have one).
  2. Proof of English language proficiency (IELTS or OET for healthcare).
  3. A valid Certificate of Sponsorship from your employer.
  4. Meeting the relevant salary threshold (usually met by healthcare professional pay scales).

The Key is UK Professional Registration:

  • Nurses/Midwives: Must pass the NMC’s Test of Competence (CBT & OSCE).
  • Doctors: Must have GMC registration, typically via PLAB or specialty recognition. UK Health and Care Worker Visa Details

Strategy for the UK 2026: Focus your energy on passing the OSCE or PLAB and directly applying to NHS Trusts that offer “OSCE Adaptation Programs” for internationally educated nurses. Many provide support and sponsorship simultaneously.

D. NEW ZEALAND: Straight to Residence and Sector Agreements

New Zealand has introduced targeted policies to urgently recruit health workers.

1. Straight to Residence Pathway: If you have a job offer in a role on the Green List (which includes most senior nursing and medical roles), you can apply for residence directly from offshore. No age penalties apply under this specific pathway. NZ Immigration Green List

2. Sector Agreement for Aged Care & Registered Nurses: Specific, facilitated pathways with lower financial thresholds for these critical sectors.

Strategy for NZ 2026: Use the official Health Workforce site to connect with accredited employers and understand the qualification recognition process via the Nursing Council of New Zealand or the Medical Council.

Click Here To Learn More: Licensing & Immigration Guide For Foreign-Trained Midwives in Canada

E. GERMANY & THE EU: The Experience-Value Model

Many EU countries face dramatic shortages and value stability over youth.

Germany’s Opportunity Card (Chancenkarte) & EU Blue Card:
While language (B2/C1 German) is a significant hurdle, Germany’s system prioritizes qualifications and job offers. The EU Blue Card has no age limit if you meet the salary threshold and have a recognized university degree. For healthcare, your professional experience can compensate for other criteria.

Strategy for Germany/EU 2026: Consider a recognized language and integration course as your first investment. Your proven career history makes you a strong candidate for employer sponsorship once you achieve language proficiency.

Part 3: The Universal 2026 Action Plan for Professionals Over 40

Follow this strategic sequence to maximize your success:

  1. The Honest Audit (Months 1-2):
    • Credentials: Initiate a credential verification with agencies like World Education Services (WES) for Canada or CGFNS for the USA.
    • Language: Book your IELTS (Academic) or Occupational English Test (OET). Aim for scores above the minimum.
    • Finances: Prepare for a 12-24 month process requiring $10,000-$20,000 for fees, exams, and initial settlement.
  2. Target & Research (Months 3-4):
    • Choose one primary and one backup country based on your audit.
    • Research the specific licensing body (e.g., College of Nurses of Ontario, NMC UK).
    • Identify 5-10 potential employers or regional health authorities in your target region.
  3. Bridge Gaps & Network (Months 5-12):
    • Enroll in any required bridging program or exam preparation course.
    • Obtain a Statement of Comparability for EU countries.
    • Build your LinkedIn profile to highlight international intent and connect with healthcare recruiters specializing in your destination.
  4. Secure the Offer & Apply (Months 12+):
    • Actively interview for jobs that offer sponsorship.
    • With a job offer in hand, work with your employer’s immigration lawyer or a registered consultant to finalize the visa application.

Part 4: Critical Mindset Shifts for Success

  • Sell Solutions, Not Just Skills: Frame your application around solving the destination’s problem (e.g., “My 15 years in geriatric nursing can help manage your aging population in Rural Saskatchewan.”).
  • Embrace Regional Opportunities: Major cities are competitive. Smaller cities and rural regions offer faster tracks and often more welcoming communities.
  • Patience is a Professional Requirement: The process is a marathon. Your emotional resilience, built over your career, is an asset here.

Conclusion: Your Second Act Awaits

For the healthcare professional over 40, global immigration in 2026 is not about squeezing into a points system designed for youth. It is a targeted search for jurisdictions that recognize the immense value of seasoned expertise.

Your path requires more precise navigation—toward employer sponsorship, provincial nomination, and regional visas. It demands that you articulate the depth of your experience not as years passed, but as problems solved, teams led, and complex care delivered.

The world needs healers now more than ever. And it needs the steady hands, the wise counsel, and the practiced skill that only experience can bring. Your next chapter isn’t just possible; for the right country and community, it’s precisely what they’re searching for.

Start your audit today. Your most valuable asset—your experience—is already in hand.

Licensing & Immigration Guide For Foreign-Trained Midwives in Canada

Canada is experiencing a significant midwifery shortage, with provinces actively recruiting internationally educated midwives to support their maternal healthcare systems. This comprehensive guide details every step of the licensing and immigration process for foreign-trained midwives seeking to practice in Canada.

Why Canada Needs Internationally Educated Midwives

The Current Landscape:

  • 1,500+ midwifery vacancies across Canada
  • Only 2,500 practicing midwives serve a population of 38 million
  • Indigenous communities are particularly underserved
  • Midwife-attended births have increased by 300% since 2000
  • Provincial expansion: Ontario, BC, Alberta, adding midwifery to provincial healthcare

Canadian Midwifery Model:

  • Autonomous profession with hospital privileges
  • Primary care providers for low-risk pregnancies
  • Continuity of care model (prenatal, birth, postpartum)
  • Choice of birthplace: Hospital, birth center, or home
  • Publicly funded in most provinces

Step 1: Understanding Provincial Regulation

Midwifery in Canada is regulated at the provincial level, not nationally. You must choose your destination province first.

Regulatory Colleges by Province:

  • Ontario: College of Midwives of Ontario (CMO)
  • British Columbia: College of Midwives of British Columbia (CMBC)
  • Alberta: College of Midwives of Alberta (CMA)
  • Manitoba: College of Midwives of Manitoba (CMM)
  • Québec: Ordre des sages-femmes du Québec (OSFQ)
  • Nova Scotia: Nova Scotia College of Nursing (includes midwifery)
  • Saskatchewan: Saskatchewan College of Midwives (SCM)

Unregulated Provinces (2026 Status):

  • New Brunswick, PEI, Newfoundland: No midwifery regulation (consider adjacent provinces)
  • Territories: Limited midwifery services (often community-based)

Step 2: The Credential Assessment Process

Phase 1: Initial Eligibility Assessment

Through the Canadian Midwifery Regulators Council (CMRC):

  1. Submit application with detailed documentation
  2. Educational review comparing your training to Canadian standards
  3. Clinical experience evaluation
  4. Language proficiency proof (English or French)

Required Documents:

  • Midwifery diploma/degree with transcripts
  • Detailed curriculum outlines
  • Proof of clinical experience (number of births attended)
  • Current license/registration from home country
  • Professional references
  • Language test results

Cost: $500-$1,000 CAD
Processing Time: 3-6 months

Phase 2: Gap Analysis & Bridging Requirements

Most internationally educated midwives will need to complete additional education/training:

Common Requirements:

  1. Canadian Midwifery Bridging Program:
    • Ryerson University (Toronto): 6-month program
    • University of British Columbia: 4-8 month program
    • Mount Royal University (Calgary): 6-month program
    • Cost: $8,000-$15,000 CAD
  2. Clinical Placements:
    • Supervised practice in Canadian settings
    • Number of births to attend/conduct (typically 10-40)
    • Home birth experience is specifically required
  3. Examinations:
    • Canadian Midwifery Registration Examination (CMRE)
    • Provincial jurisprudence exams
    • Clinical skills assessments

Step 3: Language Proficiency Requirements

English Proficiency (for most provinces):

  • IELTS Academic: Overall 7.0 (minimum 6.5 in each component)
  • CELPIP-General: 7 in each component
  • OET (Midwifery): Grade B (minimum 350 in each section)

French Proficiency (for Quebec):

  • TEF Canada: B2 minimum
  • TCF Canada: B2 minimum

Exemptions: Graduates from programs taught in English/French in certain countries

Step 4: Canadian Midwifery Registration Examination (CMRE)

Examination Components:

  1. Written Exam:
    • Computer-based, 200 multiple-choice questions
    • Content: Antenatal, intrapartum, postpartum, newborn care
    • Fee: $800 CAD (2026)
    • Pass rate: 65-75% for internationally educated midwives
  2. Objective Structured Clinical Examination (OSCE):
    • Practical skills assessment
    • Clinical scenarios with standardized patients
    • Testing centers in major cities
    • Fee: $1,200 CAD (2026)

Preparation Resources:

  • CMRC study guides
  • Midwifery bridging program preparation
  • Practice OSCE sessions through bridging programs
  • Study groups with other international midwives

Click Here To Learn More: Complete Guide to USA CPT & OPT Pathways for Healthcare Students

Step 5: Provincial Registration Process

Ontario (Largest Midwifery Market):

College of Midwives of Ontario Requirements:

  1. CMRC eligibility letter
  2. Pass CMRE
  3. Complete Ontario-specific jurisprudence exam
  4. Proof of professional liability insurance ($5,000-$8,000/year)
  5. Registration fee: $1,200/year

Post-Registration:

  • Two-year Supervised Practice Agreement (SPA)
  • Mentorship with an experienced Ontario midwife
  • Practice review after 50 births

British Columbia:

College of Midwives of BC Requirements:

  1. Conditional registration initially
  2. 12-month supervision period
  3. Indigenous cultural safety training (mandatory)
  4. Rural/remote experience valued

Quebec (French Required):

Ordre des sages-femmes du Québec:

  1. French proficiency B2 minimum
  2. Québec-specific legislation exam
  3. Different model: Hospital-based primarily
  4. Separate process from other provinces

Step 6: Immigration Pathways for Midwives

Pathway 1: Express Entry – Federal Skilled Worker

Requirements:

  • At least 1 year of continuous midwifery experience
  • Language test results (IELTS/CELPIP)
  • Educational Credential Assessment (ECA) for immigration
  • Sufficient funds for settlement

Midwifery NOC Code: 31302 – Midwives and practitioners of natural healing
CRS Score Target: 470+ for direct invitation (lower for provincial nominees)

Pathway 2: Provincial Nominee Programs (PNPs)

Best Provinces for Midwife PNPs:

Ontario Human Capital Priorities Stream:

  • Regular draws for healthcare professionals
  • CRS requirement: Often lower than federal
  • Job offer not required for some streams

British Columbia Healthcare Professional Stream:

  • Priority processing for midwives
  • Job offer required
  • Monthly draws

Alberta Accelerated Tech Pathway:

  • Includes healthcare professionals
  • Fast processing

Saskatchewan International Healthcare Worker EOI:

  • High demand for rural midwives
  • Excellent support for international applicants

Pathway 3: Rural and Northern Immigration Pilot (RNIP)

For communities with midwifery shortages:

  • Sudbury, ON – Strong midwifery program at Laurentian University
  • North Bay, ON – Growing demand
  • Various participating communities across Canada
  • Employer-driven – secure a job offer first

Pathway 4: Atlantic Immigration Program (AIP)

For Atlantic provinces:

  • Nova Scotia has regulated midwifery
  • New Brunswick is developing midwifery regulation
  • Employer endorsement required
  • Simplified process

Pathway 5: Caregiver Pilots (If Working as a Doula Initially)

Interim option while completing midwifery registration:

  • Home Child Care Provider Pilot
  • Home Support Worker Pilot
  • Path to PR after 24 months of experience
  • Can work while completing bridging requirements

Step 7: Finding Employment in Canada

Employment Models:

  1. Midwifery Practice Groups:
    • Collectives of 3-8 midwives
    • Most common in Ontario and BC
    • Shared call schedule
    • Business partnership structure
  2. Hospital-Employed Midwives:
    • More common in Quebec and Alberta
    • Salary position with benefits
    • Less autonomy but more stability
  3. Community Health Centers:
    • Interdisciplinary teams
    • Serving specific populations
    • Often government-funded
  4. Indigenous Communities:
    • High need for culturally safe care
    • Federal funding available
    • Remote locations with incentives

Job Search Strategy:

  1. Register with provincial midwifery registries
  2. Network through the Canadian Association of Midwives (CAM)
  3. Attend Midwifery Education and Accreditation Council conferences
  4. Contact midwifery practice groups directly
  5. Use healthcare-specific job boards

Salary Expectations (2026):

  • Ontario: $80,000 – $120,000 CAD/year
  • British Columbia: $75,000 – $110,000 CAD/year
  • Alberta: $70,000 – $105,000 CAD/year
  • Quebec: $65,000 – $95,000 CAD/year
  • Rural premiums: Additional 10-25%
  • On-call compensation: Varies by practice model

Step 8: Complete Timeline & Cost Breakdown

Typical Timeline:

Fast Track (With Canadian education/experience): 12-18 months
Standard Track: 18-30 months
Extended Track (Need full bridging): 24-36 months

Phase Breakdown:

  • Months 1-3: Initial research, document gathering
  • Months 4-6: CMRC application, language testing
  • Months 7-12: Immigration application processing
  • Months 13-18: Arrival in Canada, begin bridging program
  • Months 19-24: Complete clinical placements, write exams
  • Months 25-30: Supervised practice, full registration
  • Month 31+: Independent practice

Total Cost Estimate (2026):

ExpenseCost (CAD)
CMRC Assessment$800
Language Testing$350
Educational Credential Assessment$200
Bridging Program$8,000 – $15,000
Examination Fees$2,000
Immigration Applications$2,500
Professional Liability Insurance$5,000 (first year)
Relocation Costs$5,000 – $15,000
Living Expenses (6 months)$15,000 – $25,000
Total$38,850 – $65,850

Provincial-Specific Considerations

Ontario (Most Opportunities):

Advantages:

  • Largest number of midwifery positions
  • Best compensation
  • Strong professional association
  • Multiple bridging program options

Challenges:

  • The highest competition for placements
  • Cost of living in major cities
  • Two-year supervision requirement

British Columbia (Progressive Model):

Advantages:

  • Beautiful locations
  • Integrated with the healthcare system
  • Strong indigenous midwifery initiatives

Challenges:

  • High cost of living in Vancouver/Victoria
  • Limited bridging program capacity

Alberta (Growing Sector):

Advantages:

  • Lower cost of living
  • Newly expanded midwifery services
  • Good earning potential

Challenges:

  • Less established than Ontario/BC
  • Fewer mentorship opportunities

Quebec (Unique System):

Advantages:

  • Lower tuition for bridging if needed
  • Strong social supports
  • Established hospital-based model

Challenges:

  • French language requirement
  • Different practice model
  • Separate licensing from the rest of Canada

Special Considerations

Indigenous Midwives:

  • Special pathways for recognition of traditional knowledge
  • Funding programs for indigenous midwifery students
  • Community-based practice opportunities
  • Cultural safety training is required in some provinces

Midwives with Specialized Experience:

  • High-risk obstetrics
  • Water birth specialists
  • Lactation consultants
  • Midwifery educators

Midwives from Specific Countries:

United Kingdom/Netherlands/Australia/NZ:

  • Easier recognition due to similar models
  • Still require Canadian exams
  • May have shorter bridging requirements

United States:

  • Varied education models
  • CMRC assessment still required
  • A home birth experience may need supplementation

Developing Countries:

  • May need more extensive bridging
  • Community-based experience valued
  • Funding challenges may require creative solutions

Support Systems & Resources

Professional Associations:

  • Canadian Association of Midwives (CAM): National organization
  • Provincial associations: AOM (Ontario), Midwives Association of BC, etc.
  • International Center for Traditional Childbearing: For BIPOC midwives
  • National Aboriginal Council of Midwives

Educational Institutions:

  • McMaster University (Hamilton, ON)
  • Ryerson University (Toronto, ON)
  • University of British Columbia (Vancouver, BC)
  • Mount Royal University (Calgary, AB)
  • Laurentian University (Sudbury, ON)

Government Resources:

  • Immigration, Refugees and Citizenship Canada (IRCC)
  • Provincial immigration offices
  • Health Canada Indigenous midwifery initiatives
  • Foreign credential recognition loans (some provinces)

Settlement Services:

  • Midwife-specific mentoring programs
  • Cultural adaptation support
  • Business training for practice management
  • Networking events for international midwives

Challenges & Solutions for International Midwives

Challenge 1: Extensive Bridging Requirements

Solutions:

  • Research carefully before choosing a province
  • Seek prior learning assessment to minimize duplication
  • Consider locations with established bridging programs
  • Apply for financial assistance through provincial programs

Challenge 2: High Costs

Solutions:

  • Provincial loans for internationally educated midwives (Ontario offers up to $15,000)
  • Line of credit through professional associations
  • Part-time work as a doula/birth assistant during bridging
  • Rural incentives often include relocation assistance

Challenge 3: Canadian Birth Culture Differences

Solutions:

  • Complete Canadian midwifery bridging program
  • Find a mentor experienced with international midwives
  • Attend Canadian births as an observer initially
  • Understand the informed choice model central to Canadian midwifery

Challenge 4: Business Management Aspects

Solutions:

  • Business courses specifically for midwives
  • Join established practice initially rather than starting own
  • Use practice management software common in Canada
  • Connect with midwife practice consultants

Success Strategies for 2026 Applicants

  1. Choose Your Province Strategically:
    • Consider job availability, cost of living, and bridging program access
    • Research provincial-specific requirements before committing
    • Contact the regulatory college early with questions
  2. Start Language Preparation Immediately:
    • Medical terminology in English/French is crucial
    • Consider OET specifically for healthcare professionals
    • Practice communication styles used in Canadian midwifery
  3. Document Everything:
    • Keep detailed records of all births attended
    • Get reference letters from supervisors/clients
    • Maintain a portfolio of continuing education
  4. Network Before Arrival:
    • Join the Canadian Midwifery Association as an international member
    • Attend virtual conferences and webinars
    • Connect with international midwives already in Canada
  5. Financial Planning:
    • Budget for at least 18 months without full income
    • Research all possible funding sources
    • Consider cheaper cities for initial settlement
  6. Cultural Preparation:
    • Understand the Canadian healthcare system structure
    • Learn about Indigenous cultural safety requirements
    • Study informed choice decision-making model

The Future of Midwifery in Canada (2026-2030)

Projected Growth:

  • 40% increase in midwifery positions by 2030
  • Expansion into currently unregulated provinces
  • Increased integration with obstetric services
  • Tele-midwifery developments for rural communities

Immigration Policy Trends:

  • Continued prioritization of healthcare workers
  • Potential new pathways for internationally educated midwives
  • Increased support for rural recruitment
  • Streamlined processes for in-demand professions

Professional Developments:

  • Expanded scope of practice in some provinces
  • Increased research in midwifery outcomes
  • Greater recognition of midwifery as primary care
  • Enhanced collaboration with other healthcare providers

Conclusion: Building Your Canadian Midwifery Career

Canada offers internationally educated midwives a unique opportunity to practice in a system that values and supports the midwifery model of care. While the pathway to licensure is rigorous and requires significant investment of time and resources, the professional rewards—autonomous practice, competitive compensation, and the satisfaction of providing woman-centered care—are substantial.

The key to success is thorough research, careful planning, and persistent effort. Begin by contacting the regulatory college in your chosen province, assessing your credentials honestly against Canadian standards, and developing a realistic timeline and budget.

Remember that Canada’s commitment to increasing access to midwifery care means that internationally educated midwives are not just welcome—they’re needed. By bringing your skills and experience to Canada, you contribute to improving maternal and newborn outcomes while building a rewarding professional life in one of the world’s most desirable countries.

Start today by researching provincial requirements, connecting with Canadian midwifery organizations, and beginning any necessary language preparation. Your journey to becoming a Canadian midwife begins with that first step.

Bridging Programs for Foreign Healthcare Workers: The Complete Guide

Introduction: The Bridge to Your Global Career

For internationally-educated healthcare professionals, the gap between your existing qualifications and destination-country standards can seem impossible. Bridging Programs are the engineered solution—structured, often state-supported initiatives designed to help you “bridge” this gap efficiently.

As global staffing shortages intensify, these programs are expanding rapidly. This 2026 guide details the most impactful bridging pathways worldwide, providing the strategic knowledge to transform your international credentials into a licensed, practicing career in your new country.

What Exactly is a Bridging Program?

A bridging program is not a redo of your entire education. It is a targeted, competency-based curriculum that addresses:

  • Jurisdictional Gaps: Differences in local protocols, healthcare systems, and legal/ethical frameworks.
  • Clinical & Communication Skills: Advanced clinical reasoning, patient interaction styles, and interdisciplinary teamwork as practiced in the host country.
  • Licensing Exam Preparation: Direct preparation for mandatory national or state board exams.
  • Local Work Experience: Often includes crucial supervised clinical placements within the local healthcare system.

These programs are offered by universities, colleges, regulatory bodies, and healthcare institutions themselves.

Part 1: Country-by-Country Bridging Program Landscape (2026 Update)

A. CANADA: The Most Structured & Diverse Ecosystem

Canada’s bridging programs are mature, often government-funded, and a key part of its immigration strategy.

Key Programs & Providers:

  1. For Internationally-Educated Nurses (IENs):
    • University of Toronto – Internationally Educated Nurses (IEN) B.Sc.N. Pathway: A 2-year full-time program leading to a Canadian B.Sc.N. and eligibility for the NCLEX-RN.
    • Nursing Community Assessment Service (NCAS): While not a traditional “program,” NCAS’s Competency Assessment (CAP) is a mandatory bridging step for many provinces (especially BC), involving simulations and exams.
    • College-Led Programs: Many colleges like George Brown (Toronto)Bow Valley (Calgary), and Douglas (Vancouver) offer 1-2 year Practical Nurse (PN) or B.Sc.N. bridging programs.
  2. For Internationally-Educated Doctors (IMGs):
    • Practice Ready Assessment (PRA) Pathways: Provincial programs (e.g., in BC, Alberta, Saskatchewan, Manitoba, Nova Scotia) that assess IMGs in a supervised clinical setting over 3-12 months. Success leads to independent licensure.
    • University of Toronto – Clinical Observer/Clinical Fellow Positions: Although not a formal bridge, these roles provide valuable Canadian experience and references essential for residency matching or PRA.
  3. For Allied Health Professionals:
    • Physiotherapy: The University of Toronto’s MScPT Degree Holder Program is a 24-month accelerated stream for individuals with foreign physiotherapy degrees.
    • Medical Laboratory Science: The Michener Institute’s (Toronto)
      International Medical Laboratory Technology (IMLT) Bridging Program.

2026 Canadian Insight: Look for province-specific funding. Ontario’s Learn and Stay Grant and BC’s B.C. Priority Occupations funding now covers tuition for many bridging programs in high-need regions.

B. UNITED STATES: Employer-Led & University Pathways

The US system is more decentralized, with pathways often tied to specific employers or states.

Key Programs & Providers:

  1. Nurse Bridging (Foreign-Educated Nurses to RN):
    • CGFNS VisaScreen® Certificate: A required credential evaluation that includes an English test and a hands-on CGFNS Qualifying Exam®.
    • Hospital-Based “Transition to Practice” Programs: Major hospital systems like Cleveland Clinic, Mayo Clinic, and HCA Healthcare run intensive 6-12 month programs for IENs who have passed the NCLEX but need US clinical orientation. They often sponsor visas.
    • Community College RN Refresher Programs: Many states require a state-approved refresher course if you’ve been out of practice.
  2. Physician Pathways (The Most Complex):
    • Clinical Observerships/Externships: Offered by universities (e.g., Rutgers, UC Davis) to provide US clinical experience and letters of recommendation for residency applications.
    • USMLE Step 3 & Residency Preparation Courses: Companies like Kaplan, USMLE Success, and MedCoach offer expensive but targeted prep.

2026 US Insight: States with the worst shortages (e.g., Texas, Florida, California) are developing more formalized “IMG Welcome” programs. The J-1 Visa Conundrum remains; many use these bridging experiences while seeking a J-1 waiver job in an underserved area.

Click Here To Learn More: Latin America Healthcare Professionals: Full Global Immigration Options for 2026

C. UNITED KINGDOM: The OSCE Prep & Adaptation Model

The UK bridge is focused intensely on passing the objective structured clinical examination (OSCE).

Key Programs & Providers:

  1. For Nurses (NMC Registration):
    • University-Led OSCE Preparation Programs: Universities like the University of Brighton, University of South Wales, and Oxford Brookes offer 1-3 month intensive courses focusing solely on passing the NMC OSCE. Costs: £1,500 – £3,500.
    • NHS Trust “Adaptation” Programs: Once you have a job offer and provisional NMC registration, your employing NHS Trust will provide a period of supervised practice (usually 3-6 months)—this is the final, employer-led “bridge.”
  2. For Doctors (GMC Registration):
    • PLAB 2 Preparation Courses: Companies like BMJ OnExamination, Medacs, and medneo offer intensive in-person coaching in the UK for the practical PLAB 2 exam.

2026 UK Insight: The NHS is launching more “Direct Recruitment” drives in source countries (like India, Philippines), which bundle the entire process—from OSCE prep to job offer—into one package.

D. AUSTRALIA & NEW ZEALAND: The Competency Assessment & CAP Model

Similar to Canada, ANZ uses rigorous competency assessments as the core bridge.

Key Programs & Providers:

  1. Nursing (AHPRA Registration):
    • Outcome-Based Assessment (OBA): For most IENs, this is the mandated bridge. It involves a multiple-choice exam (NCLEX or equivalent) and an OSCE. Preparation courses are offered by the Australian College of Nursing (ACN) and private providers.
    • Bridging & Adaptation Programs: Universities like Australian Catholic University (ACU) and University of Technology Sydney (UTS) offer graduate certificate programs that meet registration requirements.
  2. Medicine:
    • Competent Authority Pathway (NZ): The Medical Council of New Zealand’s (MCNZ) CAP program is a 12+ month supervised practice assessment for doctors from comparable health systems.
    • Standard Pathway (AU): Involves the AMC exams, followed by a mandatory 12-month supervised training period in an Australian hospital—this year is the critical “bridge.”

2026 ANZ Insight: Specialist pathways are expanding. Look for bridging programs for specific roles like Occupational Therapists through OTC and Physiotherapists through APC.

E. GERMANY: The Language & Apprenticeship Fusion

Germany’s bridge is uniquely dual-focused.

Key Programs:

  1. “Anerkennung” (Recognition) + “Anpassungsqualifizierung”: After your degree is partially recognized, you may be assigned an “adaptation qualification”—a period of supervised work (6-24 months) or a theoretical course to fill competency gaps.
  2. “Pflegefachkraft” (Nursing Specialist) Integration Courses: State-funded, 1-2 year programs combining B2/C1 German language training with nursing theory and clinical placements. The model program for the EU.

2026 EU Insight: The EU Directive on Recognition of Professional Qualifications is being streamlined. Watch for new “European Professional Card” facilitated pathways for nurses.

Part 2: Universal Success Strategy for 2026 Applicants

  1. Early Regulatory Engagement: Before enrolling in any program, contact the national/provincial licensing body (e.g., NMC, CNO, AHPRA). Get written confirmation that the specific bridging program you’re considering will make you eligible for licensure.
  2. Financing Your Bridge:
    • Government Loans/Grants: Explore options like Canada’s Provincial Nominee Program (PNP) funding, UK’s Healthcare Worker Visa (which allows study), and state-specific incentives in the US and Australia.
    • Employer Sponsorship: Increasingly common. Some hospitals in Canada, the UK, and the Gulf will sponsor your bridging program in exchange for a multi-year work contract.
  3. The Integrated Language Strategy: Choose programs that integrate clinical language training. A general C1 German course is not the same as a “Medical Communication for Nurses” course.
  4. Networking is Part of the Program: Use the program’s clinical placements to build your local professional network. Your preceptor could become your permanent employer.

Part 3: Critical Considerations & Red Flags

  • Cost vs. Return on Investment (ROI): Programs can range from $5,000 to $50,000+. Calculate your potential salary increase post-licensure.
  • Time to Licensure: Some programs are fast-track (6 months), others take 2+ years. Align with your personal timeline.
  • Accreditation is Non-Negotiable: Ensure the program is recognized by the relevant College, Council, or Board. Never trust a provider that guarantees licensure.
  • Pathway Stability: Immigration rules change. Ensure your bridging program leads to a visa pathway that is stable (e.g., Canada’s Express Entry Healthcare draws, UK’s Health & Care Visa).

Conclusion: Building Your Bridge in 2026

Bridging programs have evolved from simple exam prep to comprehensive professional integration systems. For 2026, the trend is clear: destination countries are investing in these programs to reduce your time-to-licensure and time-to-productivity.

Your task is to conduct surgical due diligence:

  1. Match your profile to the most efficient national pathway.
  2. Verify the program’s accreditation and graduate success rates.
  3. Secure funding and understand the visa implications.

The bridge is no longer just a crossing—it’s a launchpad. By choosing the right program, you’re not just adapting your skills; you’re strategically positioning yourself for leadership, specialization, and long-term career success in your new home.

Latin America Healthcare Professionals: Full Global Immigration Options for 2026

Introduction: A World of Opportunity Awaits

Healthcare professionals from Latin America are in unprecedented global demand. With aging populations, post-pandemic staffing shortages, and evolving immigration policies, the world is actively seeking your skills. This comprehensive guide details every viable pathway for 2026, from traditional routes to emerging opportunities, complete with strategic advice, timelines, and critical resources.

Let’s navigate your future.

Part 1: The Global Demand Landscape in 2026

The global healthcare deficit is projected to reach 15 million professionals by 2030 (WHO). Nations are competing for talent through:

  • Accelerated Licensing Pathways: Mutual recognition agreements and streamlined credentialing.
  • Dedicated Immigration Streams: Category-based draws and occupation-specific visas.
  • Financial Incentives: Signing bonuses, relocation packages, and student loan forgiveness.

For Latin American professionals with strong training, language skills, and adaptability, this is your moment.

Part 2: Country-by-Country Immigration & Career Pathways

A. SPAIN: The Cultural & Linguistic Gateway

Spain offers the most natural transition for Spanish speakers, with a severe nurse and specialist doctor shortage, particularly in rural areas.

Key Pathways:

  1. Convalidación de Título (Degree Homologation): The mandatory first step through the Ministry of Education (Subdirección General de Títulos, Convalidaciones y Homologaciones).
  2. Job Offer & Work Visa: Secure a contract from a Spanish hospital or health service (like SERGAS in Galicia or SAS in Andalucía).
  3. EU Blue Card (Tarjeta Azul-UE): For highly-qualified professionals with a university degree and a salary offer of≥1.5 times the average Spanish salary.
  4. Direct Hiring by Regional Health Services: Regions like Galicia, Aragón, and Castilla y León run annual international recruitment drives.

2026 Insight: Spain is fast-tracking non-EU credential recognition. Nursing licenses are being processed faster than medical specialties.

Salary Range (Monthly Gross):

  • Enfermero/a: €2,200 – €3,000
  • Médico de Familia: €3,500 – €4,500
  • Especialista (e.g., Anestesista): €4,500 – €6,500+

B. UNITED KINGDOM: Structured Routes with Strong Demand

Post-Brexit, the UK’s point-based system is actively recruiting health and care workers.

Key Pathways:

  1. Health and Care Worker Visa: The primary route for doctors, nurses, and allied health professionals with a job offer from a UK Home Office licensed sponsor (NHS Trust or private provider).
  2. Professional Registration First:
  3. NHS “Welcome to the UK” Recruitment: Many NHS Trusts have international recruitment teams offering full relocation packages.

2026 Insight: The UK has added numerous health roles to the Shortage Occupation List, reducing visa fees and salary thresholds. English proficiency remains non-negotiable (IELTS 7.0+ or OET Grade B).

Salary Range (Annual Gross):

  • Nurse (Band 5): £28,000 – £35,000
  • GP/General Practitioner: £65,000 – £95,000+
  • Hospital Consultant: £88,000 – £119,000

C. CANADA: The Express Entry Revolution & Provincial Streams

Canada’s healthcare immigration is the most aggressive, with Express Entry category-based draws specifically targeting healthcare occupations.

Key Pathways:

  1. Express Entry – Category-Based Selection: In 2023, Canada began holding draws specifically for Healthcare Occupations and French-language proficiency. A profile in the pool with relevant experience can receive an Invitation to Apply (ITA) in months, not years.
  2. Provincial Nominee Program (PNP) – Healthcare Streams:
    • Ontario: Human Capital Priorities Stream (targets healthcare).
    • British Columbia: Healthcare Professional category.
    • Nova Scotia & Newfoundland: Dedicated streams for physicians and nurses with job offers.
  3. Licensing: Must be started early. Provincial colleges regulate professions (e.g., College of Physicians and Surgeons of Ontario [CPSO] for doctors, College of Nurses of Ontario [CNO]).
    • Medical: Often requires MCCQE exams and a residency match.
    • Nursing: NNAS assessment, then provincial registration.

2026 Insight: French-speaking healthcare professionals have a golden ticket. Provinces like New Brunswick and Manitoba offer expedited pathways for Francophone applicants.

Salary Range (Annual Gross):

  • Registered Nurse: CA$75,000 – CA$95,000
  • Family Physician: CA$200,000 – CA$300,000+
  • Physiotherapist: CA$70,000 – CA$90,000

D. UNITED STATES: The Rigorous but Rewarding Route

The US pathway is complex, expensive, and lengthy, but offers the highest potential earnings.

Key Pathways:

  1. Doctors: Must complete USMLE Steps 1, 2, & 3, obtain ECFMG Certification, and match into a US residency program—the single biggest bottleneck for IMGs.
  2. Nurses: The most viable path is via the NCLEX-RN exam and sponsorship on an H-1B visa (for specialty nurses) or EB-3 Green Card (permanent residency). Many use CG-FNS (Commission on Graduates of Foreign Nursing Schools) for credential evaluation.
  3. Allied Health: Varied requirements; often need to pass US equivalency exams (e.g., NPTE for physiotherapists) and secure employer sponsorship.

2026 Insight: Rural and underserved areas in states like Texas, Florida, and California have “J-1 Visa Waiver” programs for doctors, offering a green card shortcut in exchange for service.

Salary Range (Annual Gross):

  • Registered Nurse: $75,000 – $110,000
  • Family Practice Physician: $230,000 – $260,000
  • Specialist Physician: $350,000 – $500,000+

E. AUSTRALIA & NEW ZEALAND: The Pacific Pathway

Both countries have robust skilled migration programs with points-based systems.

Key Pathways:

  1. Skills Assessment: The critical first step.
    • Doctors: Australian Medical Council (AMC) exams for Australia; Medical Council of New Zealand (MCNZ) for NZ.
    • Nurses: ANMAC for Australia; Nursing Council of New Zealand (NCNZ).
  2. Expression of Interest (EOI): Submit an EOI via SkillSelect (Australia). Healthcare roles are on the Medium to Long-Term Strategic Skills List (MLTSSL), making you eligible for permanent residency visas (subclass 189/190).
  3. Employer Sponsorship: Temporary Skill Shortage (TSS) visa (subclass 482) leading to permanent residency.

2026 Insight: Australia is prioritizing onshore applicants. Consider a Student Visa pathway for a bridging qualification (e.g., a one-year graduate diploma) to gain local credentials and work rights, improving employability and points.

Salary Range (Annual, AUD/NZD):

  • Registered Nurse: AU$75,000 – AU$95,000 / NZ$65,000 – NZ$85,000
  • GP/General Practitioner: AU$200,000 – AU$300,000+ / NZ$180,000 – NZ$250,000

F. GERMANY & OTHER EU NATIONS: The Emerging Frontier

Germany faces a massive nursing shortage. While language is a high barrier (B2/C1 German required), the path is structured.

Key Pathway:

  1. Language: Achieve B2/C1 German certification (Goethe-Institut).
  2. Recognition of Qualifications: Apply through the Zentralstelle für ausländisches Bildungswesen (ZAB) for a “Statement of Comparability.”
  3. Professional License: Apply to the relevant state authority (Landesamt für Gesundheit).
  4. Job Offer & EU Blue Card: Secure a contract and apply for the visa.

2026 Insight: Germany’s “Fachkräfteeinwanderungsgesetz” (Skilled Immigration Act) has made it easier. Portugal and Ireland are also emerging as English-friendly EU options with targeted recruitment.

Click Here To Learn More: Tax-Free Healthcare Salaries in the Gulf: 2026 Updated Guide

Part 3: The Universal Application Blueprint for 2026

Follow this strategic sequence:

  1. Self-Assessment & Target Selection:
    • Evaluate: Credentials, language skills, finances, and family adaptability.
    • Prioritize: Choose 1-2 target countries based on your profile.
  2. Credentialing & Language (Start 12-18 Months in Advance):
    • Get Documents Ready: Obtain apostilled/notarized degrees, transcripts, and professional licenses. Create a detailed curriculum/syllabus.
    • Language Mastery: For English: IELTS (Academic) or OET (Healthcare). For others: Start formal language classes immediately.
  3. Apply for Recognition & Licensing:
    • Initiate the credential evaluation process with the target country’s designated authority (e.g., CGFNS, NMBI, NMC).
    • Register for required competency exams (NCLEX, MCCQE, etc.).
  4. Job Search & Networking:
    • Use Specialized Platforms: LinkedIn, NHS JobsHealth eCareers, and country-specific healthcare recruitment agencies (e.g., Geneva Health).
    • Attend Virtual Job Fairs: Many countries host recruitment events specifically for Latin American professionals.
  5. Visa & Relocation:
    • With a job offer in hand, apply for the relevant work visa/residency permit.
    • Plan logistics: housing, bank accounts, and credential transfer.

Part 4: Key Resources & Links for Latin American Professionals

  • Credential Evaluation: World Education Services (WES) (for Canada general assessment).
  • English for Healthcare: Occupational English Test (OET) (tailored for healthcare).
  • Financial Planning: Use international tax advisors familiar with cross-border professional income.
  • Support Networks: Join Facebook and WhatsApp groups for Latin American healthcare professionals abroad (e.g., “Médicos Latinoamericanos en España,” “Enfermeras Colombianas en USA”).

Conclusion: Your Prescription for a Global Career

The path is demanding but clear. Success in 2026 will favor those who are professionally prepared, linguistically proficient, and strategically patient. Your Latin American medical training, cultural competency, and resilience are significant assets.

Start today. Choose your destination, gather your documents, and take the first language test. Your skills are not just needed—they are vital to the global healthcare system. The world is your clinic.

Tax-Free Healthcare Salaries in the Gulf: 2026 Updated Guide

Introduction: The Allure of Tax-Free Income in 2026

For healthcare professionals worldwide, the Gulf Cooperation Council (GCC) region—encompassing the United Arab Emirates, Saudi Arabia, Qatar, Oman, Kuwait, and Bahrain—remains a beacon of opportunity. The primary draw? Significant, tax-free salaries coupled with world-class facilities, cutting-edge technology, and rapid career advancement.

As we approach 2026, the landscape is evolving dramatically. Saudi Arabia’s Vision 2030 and the UAE’s healthcare expansions are creating unprecedented demand, while global economic shifts are refining compensation packages. This guide cuts through the noise to provide a detailed, current, and practical overview of what doctors, nurses, and allied health professionals can realistically expect, including the often-overlooked fine print.

Part 1: The 2026 Salary Landscape – What You Can Really Earn

Salaries are influenced by nationality, qualifications, experience, and the employer type (government vs. private). All figures are monthly, tax-free, in US Dollars (USD) for easy comparison and represent gross base salary before add-ons.

A. For Physicians & Specialists

  • General Practitioners / Family Medicine:
    • UAE/Dubai: $7,500 – $12,000
    • Saudi Arabia (Riyadh/Jeddah): $8,000 – $13,000
    • Qatar (Doha): $9,000 – $14,000
    • Note: Western board certification (USMLE, PLAB, etc.) commands the higher end.
  • Specialists (e.g., Internists, Pediatricians):
    • UAE: $10,000 – $18,000
    • Saudi: $11,000 – $19,000
    • Qatar: $12,000 – $20,000+
  • Consultants & Surgeons (Cardiology, Ortho, Neurosurgery):
    • UAE: $18,000 – $30,000+
    • Saudi: $20,000 – $35,000+ (Aggressive packages for high-demand fields)
    • Qatar: $22,000 – $40,000+

B. For Nurses

  • Registered Nurses (RNs) with 3+ years of experience:
    • UAE: $3,500 – $5,500
    • Saudi: $3,800 – $6,200 (often higher due to hardship premiums)
    • Qatar: $4,000 – $6,500
  • Specialist Nurses (ICU, ER, NICU, Oncology):
    • Add a 15-25% premium to the RN ranges.
  • Nurse Managers / Department Heads:
    • UAE: $6,500 – $9,000
    • Saudi/Qatar: $7,000 – $10,000+

C. For Allied Health Professionals

  • Physiotherapists/Occupational Therapists:
    • UAE: $3,800 – $6,500
    • Saudi/Qatar: $4,200 – $7,000
  • Senior Radiographers / MRI/CT Technologists:
    • UAE: $4,000 – $6,800
    • Saudi/Qatar: $4,500 – $7,500
  • Clinical Pharmacists:
    • UAE: $5,000 – $8,000
    • Saudi/Qatar: $5,500 – $9,000
  • Medical Lab Scientists / Heads of Department:
    • UAE: $4,000 – $7,500
    • Saudi/Qatar: $4,500 – $8,500

The Nationality Factor: While officially discouraged, a salary discrepancy based on passport still exists in some private institutions. Professionals from Western Anglophone countries (the US, the UK, Canada, Australia, NZ), Western Europe, and South Africa typically command 10-25% higher offers for equivalent roles.

Part 2: Beyond the Base Salary – The Complete Benefits Breakdown (2026 Updates)

A Gulf package is far more than the base salary. These benefits constitute 30-50% of your total compensation.

  1. Housing Allowance: Usually 20-40% of your base salary, provided as a monthly allowance or free, furnished accommodation. 2026 Trend: Major cities like Dubai and Doha see high rents; negotiate a fixed, sufficient allowance.
  2. Annual Airfare: Return tickets to your home country for you, and often for your spouse and up to 3 children.
  3. Education Allowance: For expat families, this covers private school fees (often up to $15,000-$20,000 per child annually). Crucially, check the ceiling per child.
  4. Transportation Allowance: A monthly car allowance or a company-provided vehicle.
  5. Health Insurance: Comprehensive, gold-tier coverage for employee and family is standard.
  6. End-of-Service Benefit (EOSB): A legally mandated gratuity. Calculated as 21 days’ salary for each of the first 5 years, and 30 days’ salary for each subsequent year, based on your final basic salary. This is a massive, tax-free lump sum upon contract completion.

Click Here To Learn More: Canada Rural & Francophone Healthcare Pathways: Hidden PR Options

Part 3: The “Hidden” Costs & Realities of “Tax-Free” Living

“Tax-free” does not mean “cost-free.” Budget wisely for:

  • High Cost of Living: Dubai, Abu Dhabi, Doha, and Riyadh are among the world’s most expensive cities. Dining out, utilities, and leisure activities carry a premium.
  • Dependent Costs: If benefits don’t fully cover schooling or housing, you bear the difference.
  • Lifestyle Inflation: The expat lifestyle can encourage higher spending.
  • Visiting Home: Your annual ticket may not cover peak-season or additional trips.
  • Savings Strategy: The key to wealth-building here is disciplined saving and investing, not just spending your entire salary.

Part 4: Country-by-Country Strategic Insights for 2026

  • Saudi Arabia: The highest potential earnings due to Vision 2030’s aggressive recruitment. Salaries include a “hardship” premium. Social life is more restricted, but reform is rapid. Demand is highest in Riyadh, Jeddah, and Al-Ula.
  • United Arab Emirates (Dubai/Abu Dhabi): The best work-life balance and most cosmopolitan lifestyle. A mature, highly competitive market. Salaries may be slightly lower than in KSA/Qatar, but overall experience is often ranked highest.
  • Qatar: Excellent compensation and benefits, with modern infrastructure. Doha is compact and family-friendly. The market is smaller and highly selective.
  • Oman, Kuwait, Bahrain: Generally offer lower salaries but a more relaxed pace of life. Ideal for those prioritizing stability and cultural immersion over peak earnings.

Part 5: The Non-Negotiable Contract & Licensing Checklist

  1. Licensing is King: Start the Primary Source Verification (PSV) and dataflow process for your degrees and certificates 6-9 months in advance. Each country has its own health authority (HAAD/DOH for Abu Dhabi, DHA for Dubai, MOH for Saudi Arabia, QCHP for Qatar).
  2. Scrutinize Every Clause:
    • Job Title & Duties: Must match what you agreed.
    • Salary Breakdown: Clearly defined basic salary vs. allowances. Basic salary determines your EOSB and loan eligibility.
    • Benefits in Monetary Terms: Specify exact housing, education, and transport allowances.
    • Contract Duration & Notice Period: Standard is 2-3 years, with a 1-3 month notice period.
    • Termination Conditions: Understand clauses for early termination by both parties.
  3. Get It in Writing: Any verbal promise must be in the contract. Do not accept “it will be provided later.”

Part 6: Negotiation Strategies for the 2026 Market

  1. Know Your Worth: Use the salary ranges above as benchmarks. Leverage your unique skills, sub-specialties, and Western certifications.
  2. Negotiate the Package Holistically: If the base salary is fixed, negotiate a higher housing allowance, more flight tickets, or a larger education allowance.
  3. Sign-on & Relocation Bonuses: These are becoming more common for in-demand specialists. Ask for a one-time payment to cover initial setup costs.
  4. Professional Development: Negotiate an annual allowance for conferences, courses, or memberships.

Conclusion: Is the Gulf Right for You in 2026?

The Gulf offers an unparalleled opportunity to accelerate your savings, gain diverse clinical experience, and travel extensively—all tax-free.

The ideal candidate is:

  • Adaptable to a new culture.
  • Professionally ambitious.
  • A disciplined saver and financial planner.
  • Seeking fast-track career progression in high-tech environments.

Do your due diligence: Research specific hospitals, connect with current staff on LinkedIn, and understand the cultural nuances. For the prepared healthcare professional, the Gulf in 2026 promises not just a job but a transformative, lucrative career expedition.

Final Pro-Tip: Engage a reputable, healthcare-specific recruitment agency. They provide invaluable market guidance, vet employers, and often have access to unadvertised “VIP” vacancies.

Canada Rural & Francophone Healthcare Pathways: Hidden PR Options

For skilled healthcare professionals dreaming of Canadian Permanent Residency (PR), the well-trodden paths like Express Entry can feel overwhelmingly competitive. But what if the key to your Canadian future lies not in the bustling cities of Toronto or Vancouver, but in the welcoming communities of rural Manitoba, northern Ontario, or Francophone towns in New Brunswick?

The year 2026 is poised to see a significant amplification of Canada’s strategic immigration initiatives aimed at solving two critical challenges: strengthening rural healthcare systems and preserving Francophone heritage outside Quebec. For doctors, nurses, lab technicians, and allied health workers, this convergence represents a powerful, and often overlooked, gateway to PR. Let’s dive deep into these hidden pathways.

The Core of the Strategy: Why These Pathways Exist

Canada’s immigration policy is increasingly tied to regional economic needs. Provinces facing healthcare worker shortages—particularly in rural and remote areas—have more authority to select immigrants who commit to living and working there. Simultaneously, the federal government has ambitious targets to increase the French-speaking immigrant population in minority communities.

This creates a “sweet spot”: Healthcare professionals with French language skills, or a willingness to work in a designated rural or Francophone community, are in extremely high demand.

Key Programs & Streams: Your 2026 Roadmap

1. Provincial Nominee Program (PNP) Rural & Healthcare Streams

  • Ontario – While competitive, the Human Capital Priorities Stream may target healthcare professionals for regional draws. More directly, the Ontario Immigrant Nominee Program (OINP) has historically issued invitations for healthcare occupations to work in designated regions.
  • Manitoba – The MPNP for Healthcare Workers often has dedicated pathways for those with job offers in the province. Rural communities actively recruit through this stream.
  • Saskatchewan – The Saskatchewan Immigrant Nominee Program (SINP) includes the Hard-to-Fill Skills Pilot, which frequently features numerous healthcare occupations for jobs in smaller communities.
  • Atlantic Canada – The Atlantic Immigration Program (AIP) is a powerhouse for healthcare. Employers in rural Newfoundland & Labrador, Nova Scotia, Prince Edward Island, and New Brunswick can hire designated healthcare workers for PR-focused positions. This is a prime route for 2026.

2. Federal Pathways with a Rural/Francophone Focus

  • Express Entry Draws for Healthcare & French Speakers: Monitor category-based selection draws. In 2024/2025, Healthcare occupations and French-language proficiency have been the top categories. A candidate with both is in an exceptionally strong position for a direct Invitation to Apply (ITA) in 2026.
  • RNIP (Rural and Northern Immigration Pilot): Though a pilot, its success makes a successor program likely in 2026. It allows participating rural communities to recommend immigrants for PR. Healthcare is a top-priority sector in almost all 11 participating communities (e.g., Sudbury, ON; Vernon, BC; Claresholm, AB).

3. The Premier Francophone Pathway: Mobilité Francophone & Beyond

While technically a work permit stream, Mobilité Francophone (for French-speaking skilled workers outside Quebec) is the critical first step. It facilitates a job offer in a Francophone minority community. Once working, you transition to PR through:

  • The aforementioned Express Entry French category.
  • PNP stream in a Francophile province like New Brunswick, Ontario, or Manitoba.
  • The dedicated Francophone Immigration Streams within PNPs (e.g., Ontario’s French-Speaking Skilled Worker Stream).

The “Hidden” PR Options: Thinking Strategically

  1. The “Job Offer First” Route: Focus your job search exclusively on rural or Francophone health authorities, community clinics, and long-term care homes. A valid job offer from a designated employer can short-circuit the most competitive parts of the immigration process.
  2. The “Community Recommendation” Path: Under RNIP-like programs, it’s not just the job offer, but the community’s key endorsement. Engage with community economic development organizations early.
  3. The “Language Proficiency” Leverage: Even an intermediate level of French (CLB 5-7) can unlock specific PNP streams and massive points in Express Entry. For healthcare professionals, this is your single biggest leverage point.

Click Here To Learn More: Complete Financial Proof Rules for Healthcare Immigrants With Dependents in 2026

Actionable Steps for Healthcare Professionals Targeting 2026

  1. Credentials & Licensing First: Start your Canadian credential recognition process with organizations like MCC for doctors or NNAS for nurses now. This is the longest step.
  2. Language Testing: Take both IELTS/CELPIP and TEF Canada/TCF Canada. Even a basic French score opens doors.
  3. Targeted Job Search: Use job boards like HealthForceOntarioHealthCareersManitoba, and Careers in Nova Scotia Health. Be explicit in your cover letter about your commitment to rural/Francophone community life.
  4. Express Entry Profile: Create your profile to be in the pool for category-based draws. Select “Healthcare” and “French” as your categories.
  5. Network proactively: Connect with healthcare recruiters specializing in regional placement and join professional associations in your target province.

Potential Challenges & Realistic Advice

  • Commitment is Required: These programs often require you to live and work in the community for a significant period (often 1-2 years). This is a genuine commitment, not just an immigration loophole.
  • Smaller Job Markets: Jobs may be less frequent than in cities, but competition is also far lower. Patience and proactive outreach are key.
  • Settlement Support: Research the community supports available for newcomers, which are often very robust in these designated communities.

Conclusion: Your Pathway is Waiting

Targeted needs will shape the Canadian immigration landscape in 2026. For healthcare workers, looking beyond the major metropolitan hubs is not a plan B—it is becoming the most strategic and fastest Plan A.

By aligning your skills with Canada’s dual priorities of rural healthcare sustainability and Francophone vitality, you position yourself not just as an immigrant but as a sought-after solution. Start preparing today, and you could be on your way to building a fulfilling career and life in Canada by 2026.

Complete Financial Proof Rules for Healthcare Immigrants With Dependents in 2026

Navigating financial requirements is one of the most critical aspects of healthcare immigration with dependents. This comprehensive guide details the 2026 financial proof rules across major destination countries, including recent changes, acceptable documentation, and strategic approaches for healthcare professionals with families.

Understanding the Core Concept: Proof of Funds vs. Income Requirements

Two Main Financial Requirements:

  1. Proof of Funds (Settlement Funds): Liquid assets you must show you possess
  2. Income Requirements: Minimum earnings needed for sponsorship or points

2026 Global Trends:

  • Increased scrutiny on the source of funds and history
  • Digital verification is becoming standard
  • Higher thresholds due to inflation and cost-of-living increases
  • Stricter documentation requirements for dependents

Country-by-Country Breakdown for 2026

CANADA: Express Entry & Provincial Programs

2026 Proof of Funds Requirements:

Minimum Required Funds (Updated Annually):

Number of Family Members2026 Estimated (CAD)2025 Baseline% Increase Expected
1 (Principal applicant)$15,000$13,757+9%
2 (Applicant + spouse)$18,500$17,127+8%
3 (Applicant + spouse + 1 child)$22,700$21,055+8%
4 (Applicant + spouse + 2 children)$27,500$25,564+8%
Each additional dependent+$3,000+$2,778+8%

Note: These are estimates based on historical increases. Official 2026 amounts announced in November 2025.

Acceptable Proof of Funds (2026 Standards):

Primary Acceptable Documents:

  1. Bank statements: 6 months minimum, showing consistent balance
  2. Bank letters: Official letters from financial institutions
  3. Investment statements: Stocks, bonds, mutual funds (liquid value)
  4. Provident/Pension funds: If accessible without penalty
  5. Fixed deposits: With maturity dates and withdrawal terms

2026 Changes:

  • Digital verification: IRCC may contact banks directly
  • Gift funds stricter rules: Must show donor’s source and tax compliance
  • Property valuation limited: Only 50% of equity is considered for some programs
  • Business assets: More documentation required

Healthcare-Specific Exemptions:

Applicants WITH valid job offers DO NOT need proof of funds if:

  • Job is LMIA-approved (or LMIA-exempt with positive Labour Market Impact Assessment)
  • Working in Canada on a valid work permit
  • Job offer is full-time, non-seasonal, permanent, or for at least 1 year

BUT: Many healthcare immigrants still provide funds to strengthen their application

Dependent-Specific Requirements:

For Spouse/Partner:

  • Can combine funds in joint accounts
  • If the spouse is accompanying, their income can be included if continuing
  • If the spouse is not accompanying, they must prove can support themselves

For Children:

  • Additional funds are required for each child
  • Education costs are not included in the minimum amounts
  • Special needs children may require additional proof

Strategic Approaches for Healthcare Professionals:

Strategy 1: The “6-Month Average Balance” Method

  • Maintain a consistent balance of 20% above the minimum for 6+ months
  • Avoid large deposits without documentation
  • Use multiple account types to show financial sophistication

Strategy 2: The “Gift Funds + Savings Combination.”

  • Gift funds allowed, but with strict documentation
  • A gift deed requires the donor’s financial proof
  • Combine with personal savings for a stronger case

Strategy 3: The “Canadian Job Offer Priority”

  • Secure a job offer first to potentially waive the funds requirement
  • Use the offer letter as primary financial proof
  • Still maintain backup funds for the settlement period

AUSTRALIA: Skilled Migration & Employer Sponsorship

2026 Financial Requirements:

Two Main Systems:

  1. Skilled Independent (189/190) visas: No official minimum, but must demonstrate capacity to settle
  2. Employer-Sponsored (482/186) visas: Market salary rate requirements

Practical Requirements (2026 Estimates):

  • Single applicant: AUD $25,000 recommended
  • Couple: AUD $35,000+ recommended
  • Family with 2 children: AUD $50,000+ recommended

Acceptable Financial Proof:

For Points-Tested Visas (showing “access to funds”):

  1. Bank statements: 3-6 months showing consistent savings
  2. Property valuations: With mortgage statements
  3. Investment portfolios: Current market valuations
  4. Superannuation statements: If accessible
  5. Business assets: With audited financials

2026 Changes:

  • Increased scrutiny on the source of overseas income
  • Digital asset verification (cryptocurrency may be considered)
  • Stricter requirements for funds held in countries with weak banking regulation

Dependent-Specific Costs:

Additional Financial Considerations:

  • School fees: $5,000-$30,000 per child annually for private schools
  • Childcare: $100-$200 per day
  • Health insurance: $3,000-$6,000 annually for family
  • Housing deposits: 4-6 weeks’ rent as a bond + 2 weeks advance

Healthcare-Specific Advantages:

Higher Salary Thresholds Benefit Healthcare:

  • TSMIT (Temporary Skilled Migration Income Threshold): $80,000 in 2026
  • Healthcare professionals typically earn above this
  • Regional healthcare roles may have concessions

Strategy: Use an employment contract showing salary above TSMIT as primary financial evidence

UNITED KINGDOM: Health & Care Worker Visa

2026 Financial Requirements:

Two Main Categories:

  1. Applicants outside the UK: £1,270 maintained for 28 consecutive days
  2. Applicants switching in the UK: No funds required if with current sponsor for>12 months

Dependent Requirements:

  • Partner: £285
  • First child: £315
  • Each additional child: £200

Example Family of 4: £1,270 + £285 + £315 + £200 = £2,070 total

Acceptable Funds Proof:

2026 Documentation Standards:

  1. Bank statements: Must show a minimum balance every day for 28 days
  2. Closing balance: Cannot drop below the required amount below
  3. Account types: Personal savings/current accounts only (not business, not fixed deposits)
  4. Joint accounts: Allowed if both are named and have access

2026 Changes:

  • Digital bank statements must have the bank’s logo and contact details
  • Online banking prints must show URL and date accessed
  • Building society statements must follow the same rules
  • Multiple accounts allowed, but all must meet the 28-day rule individually or combined

Healthcare-Specific Exemptions:

Health and Care Worker Visa Applicants ARE EXEMPT from:

  1. Financial requirement (both main applicant and dependents)
  2. Immigration Health Surcharge (£1,035/year per person)
  3. Certificate of Sponsorship fee (employer pays)

BUT: Still recommended to show funds for settlement purposes

Strategic Approaches:

Strategy 1: The “28-Day Perfect Balance” Method

  • Identify the exact date 28 days before the application
  • Ensure the balance never drops below the requirement
  • Avoid large deposits during this period
  • Get a bank letter confirming 28-day compliance

Strategy 2: The “Sponsor Certification” Option

  • The employer can certify maintenance on the Certificate of Sponsorship
  • Must be an A-rated sponsor
  • Employer liable if applicant claims public funds

Strategy 3: The “Combination Approach”

  • Use employer certification for the main applicant
  • Show personal funds for dependents
  • Creates redundancy in case of issues

UNITED STATES: Employment-Based Immigration

2026 Financial Requirements:

No Official Minimum BUT Critical Evidence Needed:

For Adjustment of Status (I-485):

  • Affidavit of Support (I-864): Required for family-based, may be requested for employment-based
  • Poverty Guidelines: Must show income 125% above the poverty line

2026 HHS Poverty Guidelines (Estimated):

Household Size125% Poverty Guideline (Estimated)
1$19,000
2$25,500
3$32,000
4$38,500
Each additional+$6,500

Acceptable Financial Evidence:

For Consular Processing:

  1. Employment verification letter: Showing salary above requirements
  2. Tax returns: Last 3 years (W-2s, 1099s)
  3. Bank statements: 6-12 months showing consistent deposits
  4. Investment statements: Stocks, bonds, retirement accounts

For Public Charge Considerations (2026 Rules):

  • Assets: 5x difference between income and poverty guideline
  • Example: Family of 4 needs $38,500 income; if earning $30,000, needs $42,500 in assets
  • Acceptable assets: Cash, stocks, bonds, property (minus mortgages)

Healthcare-Specific Context:

Advantages for Healthcare Professionals:

  • Typically, higher salaries meet requirements easily
  • Employer sponsorship is common with strong support
  • Professional licenses demonstrate employability

Challenges:

  • H-1B dependent employers may not initially sponsor families
  • J-1 physicians have different requirements
  • State-specific variations for certain healthcare roles

Strategic Documentation:

The “Three-Legged Stool” Approach:

  1. Current income: Employment letter, recent pay stubs
  2. Future earning potential: Job offer, employment contract
  3. Assets: Savings, investments, property
  4. Combination: Strongest case uses all three

NEW ZEALAND: Accredited Employer Work Visa & Residence

2026 Financial Requirements:

Two Main Categories:

  1. Accredited Employer Work Visa (AEWV): No specific funds requirement
  2. Residence Applications: Varies by category

Skilled Migrant Category (2026 Points System):

  • Funds for settlement: NZD $25,000+ recommended for family
  • Proof of funds: 3 months’ bank statements or equivalent

Acceptable Evidence:

For SMC Residence:

  1. Bank statements: New Zealand or overseas accounts
  2. Term deposits: With maturity dates
  3. Shares/bonds: Readily realizable
  4. Bank drafts: If bringing funds to New Zealand

2026 Digital Verification:

  • Online banking statements must be certified
  • Third-party declarations not accepted
  • Gift funds require a statutory declaration from the donor

Dependent Considerations:

Additional Costs to Demonstrate:

  • Accommodation: 2 weeks rent in advance + 4 weeks bond
  • School fees: International student fees if not resident
  • Health insurance: Required for some visa types
  • Transportation: Vehicle purchase or public transport costs

Healthcare Green List Advantage:

Straight to Residence Pathway:

  • No points system for eligible healthcare roles
  • Faster processing reduces the need for extensive settlement funds
  • A job offer is sufficient for many requirements

Strategy: Focus on job offer quality rather than extensive personal funds

GERMANY: EU Blue Card & Work Visas

2026 Financial Requirements:

Blocked Account (Sperrkonto) Requirements:

  • 2026 Amount: €12,324 per year (€1,027 per month)
  • For students/Jobseekers: Required for visa application
  • For professionals: Often waived with an employment contract

Healthcare Professionals Typically Exempt IF:

  • Have a binding job offer with a minimum salary
  • Salary meets Blue Card threshold (2026: €45,300+ or €41,041 shortage)
  • Employer provides relocation support

Alternative Proof Accepted:

  1. Verpflichtungserklärung: Formal obligation by a German resident
  2. Scholarship/grant documentation
  3. A combination of assets showing sufficient funds

Dependent Financial Requirements:

Additional Funds for Family Members:

  • Spouse: Additional 20% of the blocked account amount
  • Children: Additional 10-15% per child
  • Health insurance: Must be arranged and paid for

2026 Changes:

  • Digital blocked accounts are more common (Fintiba, Expatrio)
  • Stricter verification of employment contracts
  • Increased minimum health insurance coverage requirements

Strategic Approaches:

Strategy 1: The “Employment Contract First” Method

  • Secure a job offer meeting salary requirements
  • Use the contract as primary financial proof
  • Supplement with personal savings for dependents

Strategy 2: The “Partial Blocked Account” Approach

  • Use the blocked account for the initial months
  • Show employment contract covering the remaining period
  • Reduces upfront cash requirement

Source of Funds Documentation (Critical 2026 Requirement)

Why Source Matters More in 2026:

  • Anti-money laundering compliance global priority
  • Tax evasion prevention through international cooperation
  • Fraud prevention in immigration systems

Acceptable Sources with Documentation:

1. Employment Income:

  • Required: Employment letters, pay slips, tax returns (3 years)
  • Bank statements: Showing regular salary deposits
  • Employer verification: Contact information for verification

2. Business Income:

  • Required: Audited financial statements (2-3 years)
  • Business registration documents
  • Tax clearance certificates
  • Bank statements showing business transactions

3. Property Sale:

  • Required: Sale agreement with purchase price
  • Previous ownership documents
  • Bank statement showing proceeds deposit
  • Tax clearance on capital gains

4. Inheritance/Gifts:

  • Required: Death certificate (inheritance) or gift deed
  • Donor’s financial proof and tax compliance
  • Bank transfer records from donor to applicant
  • Statutory declaration from the donor

5. Investments:

  • Required: Investment statements showing history
  • Purchase records for assets
  • Dividend/interest income documentation
  • Capital gains tax compliance

Red Flags in Source Documentation:

🚩 Large recent deposits without explanation
🚩 Funds from high-risk countries without a clear source
🚩 Multiple small deposits avoiding reporting thresholds
🚩 Funds from undisclosed third parties
🚩 Inconsistent documentation across applications

Click Here To Learn More: Healthcare Workers: When to Change Countries for Better PR Chances (2026)

Digital Assets & Cryptocurrency (2026 Considerations)

Current Status by Country:

Canada: Generally accepted if converted to cash with proper trail
Australia: Considered if liquid and value verifiable
UK: Not typically accepted due to volatility
USA: Case-by-case, must show stable value
New Zealand: Emerging acceptance with strict documentation
Germany: Limited acceptance, traditional funds preferred

Documentation Requirements for Crypto:

  1. Exchange statements: Showing purchase history and holdings
  2. Wallet addresses: For verification purposes
  3. Conversion records: To fiat currency with bank deposit proof
  4. Tax compliance: Capital gains reporting
  5. Valuation method: Consistent, verifiable method

2026 Recommendation: Convert significant crypto to traditional assets before application

Joint Accounts & Combined Funds

Rules by Country:

Canada: Spousal funds are fully acceptable with proper documentation
Australia: Joint accounts acceptable, both parties must declare
UK: Joint accounts allowed if both have access throughout the 28 days
USA: Joint accounts considered for public charge determination
New Zealand: Joint accounts accepted with consent from both parties
Germany: Joint accounts are acceptable with both signatures

Documentation Requirements:

  1. Account statements showing both names
  2. Proof of relationship (marriage certificate, etc.)
  3. Consent letters for immigration use of funds
  4. Individual financial declarations when combining separate funds

Strategic Use of Joint Accounts:

  • Simplify documentation with the primary applicant as the main account holder
  • Show financial interdependence for relationship evidence
  • Combine resources to meet higher thresholds
  • Maintain individual accounts as backup

Gift Funds: Rules & Documentation (2026)

General Rules Across Countries:

  • Gifts allowed but with stricter rules in 2026
  • Donor must be immediate family, typically (parents, siblings)
  • No expectation of repayment (not loans)
  • Tax compliance must be demonstrated

Required Documentation:

1. Gift Deed/Declaration:

  • Notarized statement from donor
  • Specifics: Amount, date, relationship, purpose
  • Declaration that it’s a gift (not a loan)

2. Donor’s Financial Proof:

  • Bank statements showing the source of funds
  • Employment/business income proof
  • Tax returns showing the ability to gift

3. Transfer Records:

  • Bank transfer slips showing gift deposit
  • Corresponding withdrawal from the donor’s account
  • Clear audit trail between accounts

4. Recipient’s Acknowledgement:

  • Written acceptance of gift
  • Bank statement showing a deposit
  • Declaration of no repayment obligation

Country-Specific Gift Rules:

Canada (2026):

  • Allowed: From immediate family
  • Required: Gift deed, donor’s financial proof, transfer records
  • Timing: Must be in account before application

Australia:

  • Allowed: From family members
  • Required: Statutory declaration, transfer proof
  • Consideration: May be viewed less favorably than personal savings

UK:

  • Allowed: If held for 28 days post-deposit
  • Required: Donor declaration, transfer proof
  • Note: Large gifts may require additional source documentation

USA:

  • Allowed: Subject to annual gift tax limits ($17,000 per recipient in 2026)
  • Required: Gift tax returns if over limit, transfer documentation
  • Consideration: USCIS may question dependency if large gifts

Loans as Financial Proof (Generally Not Recommended)

Why Loans Are Problematic:

  • Creates debt rather than demonstrates settlement capacity
  • Most countries specifically exclude borrowed funds
  • Shows financial vulnerability rather than stability
  • May violate immigration rules against misrepresentation

Exceptions (Limited):

  1. Mortgage-backed assets: Property equity minus the loan considered
  2. Education loans: For student visa applications only
  3. Business loans: For entrepreneur visas with business plans

2026 Recommendation: Avoid using loans for settlement fund requirements

Children’s Education Funds: Special Considerations

Separate from Settlement Funds:

  • Not included in minimum requirements
  • Strongly recommended to show additional funds
  • Country-specific costs vary dramatically

2026 Estimated Education Costs:

CountryPublic School (Annual)Private School (Annual)International School (Annual)
CanadaFree for PR$10,000-$25,000 CAD$20,000-$40,000 CAD
AustraliaFree for PR$15,000-$30,000 AUD$25,000-$50,000 AUD
UKFree for residents£10,000-£20,000£15,000-£35,000
USAFree for residents$10,000-$30,000 USD$20,000-$50,000 USD
NZFree for residents$10,000-$25,000 NZD$20,000-$40,000 NZD

Documentation Strategies:

  1. Separate education savings accounts
  2. Education trust funds or 529 plans (USA)
  3. Scholarship documentation, if applicable
  4. Family support guarantees for education costs

Special Needs Dependents Additional Requirements

Additional Financial Proof Required for:

  • Disabled dependents: Medical care, equipment, therapy costs
  • Chronically ill dependents: Ongoing treatment expenses
  • Elderly dependents: Care costs, medical expenses

Documentation Required:

  1. Medical reports: Detailing condition and requirements
  2. Cost estimates: From healthcare providers
  3. Insurance coverage: What’s covered vs. out-of-pocket
  4. Care plans: Long-term financial requirements

Country-Specific Support Systems:

Canada: Public healthcare covers many needs for PR holders
Australia: Medicare + National Disability Insurance Scheme
UK: NHS covers residents, but waiting lists for some services
USA: Highly variable by insurance and state
New Zealand: Public system with some limitations

Strategy: Show additional funds 20-50% above standard requirements for special needs dependents

The 90-Day vs. 6-Month Rule Debate

Different Country Requirements:

28-Day Rule (UK): Funds must be maintained for 28 consecutive days
3-Month Rule (Many EU): Typical requirement for visa applications
6-Month Rule (Canada preferred): Strongly recommended, though not always required

2026 Best Practice:

  • Maintain funds for 6+ months regardless of the minimum requirement
  • Avoid large deposits within 3 months of application
  • Document the source of any recent large deposits
  • Keep the balance consistent rather than fluctuating

The “Financial Seasoning” Concept:

  • Fresh funds = higher scrutiny
  • Seasoned funds (6+ months) = lower scrutiny
  • Strategic time accumulation of funds
  • Plan application date around fund seasoning

Tax Implications of Transferring Funds

Pre-Immigration Tax Planning:

Key Considerations:

  1. Exit taxes: Some countries tax unrealized gains when leaving
  2. Foreign account reporting: FBAR (USA), CRS (global)
  3. Capital gains tax: On investment liquidation
  4. Gift taxes: When transferring between family members

2026 Recommended Strategy:

  1. Consult a cross-border tax advisor 12+ months before the move
  2. Liquidate assets strategically to minimize taxes
  3. Time transfers to optimize tax implications
  4. Document all transactions for immigration and tax purposes

Banking Considerations:

  1. International wire fees: 1-3% typically
  2. Exchange rate timing: Can significantly impact amounts
  3. Banking relationships: Establish in the destination country early
  4. Credit history: Cannot transfer, must build new

Digital Documentation Standards for 2026

Acceptable Digital Formats:

  1. PDF scans: Color, high resolution (300 DPI+)
  2. Bank e-statements: Must include URL and date accessed
  3. Digitally signed documents: Increasingly accepted
  4. Online verification portals: Some banks provide immigration verification

Document Preparation Checklist:

  • All pages of the bank statements are included
  • Account holder name is clearly visible
  • Bank contact information included
  • Currency clearly stated
  • Date range covers the entire required period
  • No alterations or redactions (except personal, unrelated info)
  • Certified translations for non-English documents

2026 Digital Verification Trends:

  • Direct bank verification by immigration authorities
  • Blockchain-based verification for some financial documents
  • API integration between banks and immigration systems
  • Increased fraud detection through digital analysis

Common Mistakes & How to Avoid Them

Mistake 1: Large Recent Deposits

Problem: Looks like borrowed funds or money laundering
Solution: Document source thoroughly, season funds 3-6 months

Mistake 2: Using Business Accounts

Problem: Personal funds requirement typically excludes business accounts
Solution: Transfer to a personal account well before the application

Mistake 3: Insufficient Documentation for Source

Problem: Funds accepted, but source questioned
Solution: Provide a comprehensive documentation chain

Mistake 4: Fluctuating Balance

Problem: Drops below the minimum during the required period
Solution: Maintain buffer 10-20% above minimum

Mistake 5: Incorrect Currency Conversion

Problem: Using unfavorable exchange rates
Solution: Use OANDA or similar for official rates, document conversion

Mistake 6: Overlooking Dependent Requirements

Problem: Meeting the main applicant requirement but missing dependents
Solution: Calculate total family requirement, not individual

Mistake 7: Poor Quality Documentation

Problem: Blurry scans, missing pages, unreadable
Solution: Use professional scanning, verify all pages included

Healthcare-Specific Financial Strategies

Strategy 1: The “Employment Contract Leverage”

  • Use guaranteed healthcare income to supplement savings
  • Highlight industry stability and demand
  • Negotiate a relocation package to cover initial costs

Strategy 2: The “Professional License Asset”

  • Medical/nursing licenses have financial value
  • Demonstrate earning potential beyond current savings
  • Use license recognition as evidence of employability

Strategy 3: The “Country-Specific Healthcare Incentives”

  • Research signing bonuses, relocation packages
  • Some countries offer loan forgiveness for healthcare workers
  • Rural/underserved areas may offer additional financial support

Strategy 4: The “Staged Immigration” Approach

  • Work in a high-paying location first (Middle East, USA)
  • Accumulate savings tax-free/at high rates
  • Then move to the destination country with a financial cushion

The “Financial Proof Portfolio” Concept

Create a Comprehensive Financial Package:

Section 1: Current Assets

  • Bank statements (6 months)
  • Investment portfolios
  • Property valuations
  • Retirement accounts

Section 2: Income Evidence

  • Employment contracts
  • Pay history (2-3 years)
  • Tax returns
  • Future earning potential (job offers)

Section 3: Source Documentation

  • For all significant assets
  • Gift documentation if applicable
  • Inheritance/property sale records

Section 4: Settlement Plan

  • Budget for the first year in the destination
  • Housing arrangements
  • Cost of living estimates
  • Employment transition plan

Benefits:

  • Demonstrates thorough preparation
  • Addresses potential questions proactively
  • Shows financial sophistication
  • Creates redundancy if one document is questioned

2026 Projections & Preparing for Changes

Expected Changes:

  1. Higher thresholds: Inflation adjustments continue
  2. Stricter source verification: Anti-money laundering focus
  3. Digital asset consideration: More countries may accept crypto
  4. Real-time verification: Direct bank access by immigration
  5. Family inflation factors: Higher multipliers for dependents

Preparation Strategy:

  1. Start early: Begin fund accumulation 12-18 months before application
  2. Diversify documentation: Multiple account types, both liquid and semi-liquid
  3. Professional advice: Consult immigration financial specialists
  4. Buffer amounts: Maintain 20-30% above minimum requirements
  5. Continuous monitoring: Watch for policy announcements

Country Comparison Summary

CountryMinimum FundsTime RequiredDependents AddHealthcare Advantages
Canada$15,000 (1 person)6 months preferred+$3,500 eachJob offer exempts, fast PR
AustraliaNo official min3-6 monthsVariesHigh salaries meet requirements
UK£1,270 (outside UK)28 days exactFormula-basedHealth & Care Visa exempt
USAPoverty line 125%6-12 months+$6,500 eachEmployment-based often exempt
New ZealandNZD $25,000+3 monthsAdditional 10-15%Green List simplifies
Germany€12,324/yearN/A if employed20% spouse, 10% childEmployment contract primary

Final Checklist for 2026 Applications

6 Months Before Application:

  • Research the exact requirements for your destination country
  • Calculate the total needed for your family size
  • Begin fund accumulation if short
  • Open accounts in the destination country if possible
  • Consult a tax advisor about asset transfers

3 Months Before Application:

  • Ensure funds meet minimum requirements
  • Avoid large, unusual deposits
  • Gather source documentation for all significant funds
  • Get official bank letters and statements
  • Begin document scanning and organization

1 Month Before Application:

  • Verify all amounts are still above requirements
  • Double-check currency conversion rates
  • Create a financial proof portfolio
  • Have documents certified/translated if needed
  • Review for common mistakes

At Application:

  • Submit clear, organized documentation
  • Include explanatory letters for any complex situations
  • Keep copies of everything submitted
  • Be prepared for additional requests

Conclusion: Strategic Financial Preparation for 2026

Financial proof requirements for healthcare immigrants with dependents are becoming more rigorous but also more standardized globally. The key to success in 2026 is understanding both the explicit rules and the implicit expectations of immigration authorities.

Core Principles for 2026:

  1. Start early: Financial seasoning matters more each year
  2. Document thoroughly: The Source is as important as the amount
  3. Think family-wide: Dependents significantly increase requirements
  4. Leverage healthcare advantages: Use your professional status
  5. Prepare for digital verification: Assume everything will be checked

Remember: As a healthcare professional, you bring valuable skills that countries need. While financial requirements can seem daunting, they’re designed to ensure successful settlement, not to exclude qualified professionals. With careful planning and strategic preparation, you can meet these requirements while building a solid financial foundation for your family’s new life abroad.

Your healthcare career is your greatest asset in immigration—combine it with thoughtful financial planning, and you’ll navigate the 2026 requirements successfully.